心脑血管疾病是我国居民致残致死的首要病因[1]。2011年中国心血管疾病报告显示,根据中国冠心病政策模型预测,2010—2030年中国35~84岁人群心血管疾病(心绞痛、心肌梗死、冠心病猝死和卒中)事件数增加将大于50%。全球急性冠状动脉事件注册(GRACE)研究数据表明,冠心病患者出院后6个月内死亡、卒中和再住院率高达25%[2],4年累积病死率高达22.6%,而且死亡患者中有50%死于再发心肌梗死。即使存活,30%的冠心病患者活动受限,30%的患者无法正常工作,45%的患者存在焦虑抑郁。冠心病的本质是生活方式病,大量流行病学研究和干预性研究表明,药物治疗与生活方式治疗相结合是最有效的冠心病二级预防策略。
目前,运动不仅是健身手段,也是防病治病的措施,已获得医学界的肯定。通过有效强度的运动刺激,可改善血管内皮功能,稳定冠状动脉斑块,促进侧支循环建立,改善心功能,降低再住院率和死亡率,提高生活质量。美国心脏协会(AHA)、美国心脏病学会基金会(ACCF)、欧洲心脏病学会(ESC)和欧洲心血管预防和康复协会(EACPR)综合大量临床研究和系统评价结果,并运用循证医学方法进行评价,推出了包含运动内容的心血管疾病预防和康复指南[3-5],中华医学会心血管病学分会、中国康复医学会心血管病专业委员会和中国老年学学会心脑血管病专业委员会也于2013年发布了冠心病心脏康复与二级预防中国专家共识[6]。
运动强度大小对于心脏、血管功能、体能和预后的改善效果不同,在一定范围内运动强度越大心血管获益越大[3],但同时伴随运动风险增加。在保证患者安全的前提下,如何为患者提供有效、科学的运动处方,心血管医师需掌握相关知识和技能。因此,中华医学会心血管病学分会预防学组和中国康复医学会心血管病专业委员会组织相关专家制定冠心病患者运动治疗中国专家共识。本共识的目的是希望临床医师重视运动治疗,向患者介绍运动疗法的获益和风险,并推荐心脏康复专业医师制定个体化运动处方,进一步改善冠心病患者的生活质量和远期预后。
一、 运动相关定义
(一) 身体活动与运动
身体活动和运动经常交换使用,但这两个术语并非同义词。身体活动是指在静息基础上身体骨骼肌收缩导致能量消耗增加的任何活动,包括家务活动、职业活动、交通活动和休闲活动。运动是一种有目的、有计划、可重复的多个大肌群参与的旨在促进或增加心肺耐力、肌肉力量、平衡性和柔韧性的身体活动。
(二) 体适能
体适能指一系列与完成身体活动相关的要素或特征,包括心肺耐量、肌肉力量、肌肉耐力、身体组成成分、灵活性、协调性和柔韧性等。
(三) 运动耐量
运动耐量是指在不出现病态症状和(或)医学体征的前提下,能承受的最大有氧运动能力,代表机体从空气中摄取氧并转运到肌肉细胞用于线粒体供能(ATP酶)的能力。评价心肺耐量的金标准是最大摄氧量。
(四) 有氧运动和无氧运动
有氧运动是指有氧供能为主的运动,通常是大肌肉群参与、持续运动至少几分钟以上。有氧运动通过心肺和代谢系统改善氧的运输和摄入,为工作肌肉提供能量,如步行、游泳、骑车、舞蹈、某些球类等。有氧运动包括高强度(无氧阈)运动、中等强度运动和低强度运动等。高强度有氧运动供能以糖的有氧氧化为主,中等强度有氧运动以糖和脂肪的有氧氧化为主,低强度有氧运动以脂肪的有氧氧化为主。
无氧运动不依靠氧给工作肌肉供能,因此持续运动时间很短,如冲刺和举重。无氧运动通常直接利用三磷酸腺苷-磷酸肌酸和无氧糖酵解供能,运动强度很高,包括最大强度运动及次极量强度运动。大多数运动都包含有氧和无氧两种运动。
(五) 耐力运动和抗阻运动
耐力运动即有氧运动,主要是改善和提高人体的有氧工作能力,提高心肺功能,包括步行、慢跑、自行车、舞蹈、球类运动和游泳等。
抗阻运动即肌肉力量运动,对抗阻力的重复运动,改善骨骼肌的力量、爆发力、耐力和体积大小。对抗阻力时主要依赖无氧供能,间歇时含有氧供能成分。按肌肉收缩形式分为等张收缩(肌肉收缩时张力不变而长度缩短,如举哑铃和杠铃)、等长收缩(肌肉收缩时长度不变而张力增加,如蹲马步)、离心收缩(肌肉在收缩产生张力的同时被拉长,如下楼梯)和等动收缩(肌肉收缩产生的力量始终与阻力相关,如等动练习器)。通常抗阻运动主要以等张收缩和等长收缩为主。
(六) 柔韧性运动
柔韧性运动指通过躯体或四肢的伸展、屈曲和旋转活动,锻炼关节的柔韧性和灵活性。此类活动循环、呼吸和肌肉的负荷小,能量消耗低,具有保持和增加关节活动范围,预防运动损伤和跌倒的作用。
(七) 运动强度
运动强度指单位时间内运动的能耗水平或对人体生理刺激的程度,分为绝对强度和相对强度。
绝对强度又称物理强度,指某种运动的绝对物理负荷量,而不考虑个人生理的承受能力。通常用代谢当量(metabolic equivalents,MET)表示,即相对于安静休息时身体活动的能量代谢水平。1MET相当于每分钟每公斤体质量消耗3.5ml氧,或相当于每小时每公斤体质量消耗4.4kJ(1.05kcal)能量。
相对强度又称生理强度,更多考虑个体生理条件对某种运动的反应和耐受能力。通常用最大摄氧量或最大心率百分比、自我感知劳累程度表示。
健康成人的运动强度分级定义见表1。美国运动医学学会认为,每周至少5天,每天至少30分钟的中等强度有氧运动,有助于促进个体健康。
二、 缺乏运动的危害
缺乏运动可造成多种不良后果。随着肌纤维萎缩、肌肉力量下降和肌肉体积减小,肌肉氧化能力随之下降,最终导致运动耐量降低和体能明显下降。Tanaka等[7]研究发现,年龄每增加1岁,摄氧量下降0.1MET,提示随着年龄增加,体能下降。研究表明,卧床1天摄氧量降低0.2MET,相当于每卧床1天,体能衰退2岁,提示卧床对心肺功能可产生不利影响[8]。另有研究显示,停止运动训练4~6周后,虽有规律的日常活动,最大摄氧量也明显下降,提示日常活动并不能代替运动。此外,冠心病患者缺乏运动的危害还包括心动过速、体位性低血压和血栓栓塞风险增加。老年冠心病患者缺乏运动导致体能(肌肉群和身体功能)进一步下降,如果最大摄氧量下降到不能维持日常活动的阈值以下(如安全穿过街道、爬楼梯、从椅子上或坐便器上站起来的能力受到影响),老年患者的生活质量将明显下降。
表1 美国运动医学会健康成人的运动强度分级

注:表格的基础是针对持续60min 的动力性运动;摄氧量储备=最大摄氧量-安静时的摄氧量;最大摄氧量:运动过程中人体各系统发挥最大机能时氧气的吸收利用量,可经体适能检测的心肺耐力测试获得;心率储备=最大心率-安静时的心率;最大心率=220-年龄;主观用力程度:采用Borg评分表;MET:代谢当量,以每分钟氧的代谢状况表示,1MET=3.5ml/(kg·min);a20~39岁,b40~64岁,c65~79岁,d80岁以上
世界卫生组织对“健康”的定义指出,“失能”也是一种残疾,心脏病患者或老年患者即使肢体活动自如,如果失去日常生活能力,同样意味着处于残疾状态。
三、 心血管系统对身体活动或运动的反应及其健康获益
(一) 心血管系统对运动的反应
了解运动时心血管系统的反应有助于更好地为患者进行运动风险评估和运动处方制定。
运动时随着运动强度增加,心排量增加(每搏量和心率增加),外周动静脉血氧分压差增加。循环系统除骨骼肌、脑动脉和冠状动脉以外的血管收缩,总外周阻力下降,收缩压、平均动脉压和脉压通常升高,舒张压保持不变或轻度下降,心输出量较基线水平增加4~6倍。在达到最大摄氧量的50%~60%时每搏量不再增加,随后的心排量增加主要依赖心率的增加。
运动强度未达到无氧代谢阈值时,机体通常在运动后3~5分钟达稳态,心率、血压、心输出量和肺通气稳定在一定水平。当运动强度增加超过无氧代谢阈值,交感神经激活,副交感神经活性受到抑制,乳酸堆积,代谢紊乱,电解质酸碱失衡,运动相关猝死风险增加。
下面介绍运动中的摄氧量、心率和血压反应。
1. 摄氧量
最大摄氧量是机体呼吸、循环系统发挥最大功能水平时每分钟实际摄入并供组织细胞氧化利用的氧气量,目前认为是评价心功能和运动耐量的最好指标[9]。最大摄氧量由最大心排出量和最大动静脉氧差决定。患者由于下肢乏力、缺乏运动动机、身体不适、左心室功能不全、心肌缺血等原因,不能达到最大运动水平,通常将运动中获得的最大摄氧量称为峰值摄氧量。摄氧量在15~30岁达高峰,以后随年龄增加而下降,60岁时摄氧量仅是20岁时的2/3。女性的摄氧量低于男性,与肌肉体积、血红蛋白水平和血容量低于男性有关。
2. 心率反应
心血管系统对运动的即刻反应为心率增加,与副交感神经活性下降和交感神经活性增加有关。没有服用β受体阻滞剂患者的最大心率受年龄影响,常用预测公式为:最大预测心率(次/分)=220-年龄。通常临床上以是否达到最大预测心率值的85%来判定运动试验是否达标。服用β受体阻滞剂的患者,最大预测心率=(220-年龄)×0.62[10]。
心率反应随运动负荷增加而增加,通常每增加1MET,心率增加10次/分。卧床患者、贫血、代谢紊乱、血容量或外周阻力下降以及左心室功能不全时心率反应增强,体能改善和左心功能增强时心率增加低于预期,提示体力和健康状态与运动时的心率反应相关。影响心率变化的因素包括体位、运动类型、体能、健康状态、血容量、窦房结功能、药物治疗和环境等。不适当的心率反应称为变时功能不全,不仅是窦房结功能异常的指标,也是心血管疾病的预测因素。心率恢复指运动停止后心率下降的速率,以运动停止后即刻与运动中心率的差值来表示,通常>12次/分。在有运动恢复级别的方案中(平板或踏车),最大运动量和恢复1分钟时心率的差异>12次/分。
3. 血压反应
动脉血压由心输出量和外周阻力决定,收缩压水平更多取决于心输出量,舒张压水平更多取决于外周阻力。
有氧运动时全身多个器官和骨骼肌参与运动,心输出量随着运动负荷的增加而增加,收缩压随之增加,同时外周阻力下降,血管随着运动的增强而扩张,舒张压保持不变或轻度下降。通常有氧运动强度每增加1MET,收缩压增加10mmHg(1mmHg=0.133kPa)。运动后,收缩压随着心输出量的下降而下降,在6分钟内达到或低于静息水平。如果运动突然终止,由于血液分布在运动骨骼肌,静脉系统(通常是立位)血流量和外周血管阻力增加延迟,无法适应心输出量的突然下降,收缩压可以出现急剧下降,发生低血压。运动后血流动力学的这种变化,提示运动后整理运动的重要性。
抗阻运动以肌肉收缩为主,主要引起心脏压力负荷增加,提高舒张压。压力负荷的大小取决于抗阻运动的强度和肌肉收缩的时间。心肌灌注主要完成于心脏舒张期,舒张压直接影响冠状动脉灌注压,抗阻运动中舒张压适度升高,有利于增加心肌灌注。
(二) 身体活动或运动的心血管系统获益机制
1. 有氧运动获益的机制
(1) 改善血管内皮功能:
运动通过增加动脉壁血流介导的剪切力,改善血管内皮功能[11-12],增加一氧化氮合成、释放和活性[13]。通过促进内皮祖细胞和间充质干细胞动员,促进血管新生和内皮修复[14-15]。
(2) 促进抗炎:
有氧运动训练可降低血C反应蛋白水平[16]。运动可促进还原型烟酰胺腺嘌呤二核苷酸磷酸(NADPH)生成,增加机体抗氧化能力[17]。
(3) 延缓动脉硬化:
运动可降低老年大鼠血管壁Ⅰ型和Ⅲ型胶原纤维以及转化生长因子β的表达[18]。在人体,骨骼肌力量和皮肤糖基化终末产物表达呈显著负相关[19],糖基化终末产物促进胶原交联和动脉硬化,运动可减少糖基化终末产物生成,延缓动脉硬化。
(4) 减少心肌重构:
有氧运动可减轻梗死后心肌组织重塑,改善心肌组织的顺应性[20],改善钙离子调节功能和受损心肌的收缩能力[21],降低心肌组织的氧化应激水平[22],改善循环中炎症因子(如白细胞介素10、白细胞介素6、C反应蛋白和肿瘤坏死因子α等)的表达[23]。有氧运动能促进心肌梗死大鼠心肌组织中线粒体增生,能增强线粒体呼吸酶链复合体1(COX-1)活性,增加三磷酸腺苷的生成率[24]。长期运动训练可以降低血羧甲基赖氨酸复合物(CML)的表达,阻止年龄相关的心肌胶原交联,延缓心肌纤维化[23]。
(5) 降低血栓栓塞风险:
长期规律的有氧运动能够降低冠状动脉易损斑块破裂后血栓栓塞的风险,其抗栓机制包括增加血浆容量,降低血液黏稠度,降低血小板聚集,提高血浆组织纤溶酶原激活剂水平,降低组织纤溶酶原抑制剂水平[25],降低血浆纤维蛋白原水平[25]和增加纤溶能力[26]。
(6) 改善心肌缺血,降低猝死风险:
长期规律的有氧运动通过提高体能,降低亚极量运动时的心率、收缩压和心率血压乘积,降低心肌耗氧量,提高冠心病患者运动诱发心肌缺血的阈值[27]。通过改善冠状动脉弹性和内皮依赖的血管舒张功能[28-29],增加病变血管的管腔面积,增加心肌毛细血管密度,促进侧支循环生成,达到提高冠状动脉血流量的目的[30]。
有氧运动训练使冠心病患者产生缺血预适应[31-32],提高心肌对缺氧的耐受力,降低心肌损害和潜在的致命性心律失常风险。还可通过降低交感神经活性,减慢心率,增加副交感神经活性、心率变异性和压力感受器的敏感性降低猝死风险[33]。
2. 抗阻运动获益的机制
与有氧运动比较,抗阻运动使心血管获益的机制研究较少。明确的机制包括:增加心脏压力负荷,提高左心室舒张压,从而增加心内膜下血流灌注,降低心率血压乘积和心肌耗氧量[34],实现改善心肌缺血的目的。同时,抗阻运动增加骨骼肌质量,提高基础代谢率,增强骨骼肌力量和耐力,提高运动耐力,帮助患者重返日常生活和回归工作。
(三) 有关身体活动或运动的心血管系统获益的临床和流行病学证据
1. 有氧运动的心血管系统健康获益
(1) 增加心肺运动耐量,改善心血管功能:
有氧运动训练和规律的身体活动(如家务活动、上楼梯、步行或骑自行车上下班等)对于提高心脏病患者的心肺运动耐量非常重要。研究显示,心脏病患者接受监护下运动康复训练3~6个月,可提高峰值摄氧量11%~36%,体能越差的患者改善越大[35]。心肺运动耐量改善可提高患者的生活质量,增强老年患者独立生活能力[36]。心肺运动耐量改善与预后密切相关,独立于心血管其他危险因素[37]。1991年的研究发现,运动耐量<10MET的患者生存率明显低于运动耐量>18MET的患者。2002年Myers等[38]的研究显示,心血管病患者运动耐量<5MET患者的生存率明显低于运动耐量>8MET的患者。
(2) 改善心血管疾病危险因素:
有氧运动训练和规律的身体活动可以中等程度降低体质量和体脂含量[39-40],降低血压[41],降低血甘油三酯水平,增加高密度脂蛋白胆固醇水平[42],改善胰岛素敏感性和糖代谢[43],降低糖耐量异常患者发生2型糖尿病的风险[44]。
(3) 改善冠状动脉疾病预后:
大量研究显示,规律身体活动可降低冠状动脉事件发生率[45]。研究发现,无论健康个体还是心血管疾病患者,其运动耐力(采用运动平板测量MET)和6年病死率呈负相关[9-10]。Nocon等[46]对纳入的33个队列研究、883 372例研究对象进行荟萃分析,结果显示身体活动可使心血管死亡率降低35%,全因死亡率降低33%。ETICA研究对接受经皮冠状动脉介入治疗的冠心病患者随机分成2组,干预组运动训练6个月,随访33个月后,与未接受运动训练组患者比较,运动训练组心血管事件率较小(11.9%比32.2%,P<0.05),再住院率较低(18.6%比46.0%,P<0.05)[47]。Hambrecht等[48]比较稳定性心绞痛患者接受运动训练和支架治疗对预后的影响,运动训练组接受12个月、每天20min的骑车运动,发现运动训练可提高稳定性冠心病患者无事件生存率(88%比70%,P<0.05)。
2. 抗阻运动的心血管系统健康获益
抗阻运动心血管获益的流行病学研究资料较少。1990年以来,人们逐渐认识到抗阻运动对慢性病和相关危险因素的健康获益[10-11]。有氧运动和抗阻运动都可改善体适能和健康相关危险因素,但二者产生的获益有很大差异。有氧运动可明显提高最大摄氧量,改善心肺功能各项指标,有效改善心血管病危险因素。抗阻运动可明显提高肌肉力量和耐力,明显改善老年、体弱、心脏病患者的身体功能,促进基础代谢率的维持,有助于减轻体质量,防止老年人跌跤风险,维持老年人的独立生活能力。
3. 运动与其他治疗手段的比较
现代心脏康复概念不仅包括运动,还包括药物治疗、教育咨询、营养指导、危险因素控制和心理辅导,运动在心脏康复中是否必须,是临床关注的问题。2004年Taylor等[9]发表了荟萃分析结果,该研究纳入48个随机对照研究,共8940例患者接受<6个月的运动康复治疗,发现运动康复和综合心脏康复在降低总病死率上差异无统计学意义(24%比16%,P<0.05)。随后的荟萃分析发现,运动可使心血管病死亡率降低28%,其中14%归功于运动降低主要心血管危险因素,14%与运动本身有关。身体活动或运动训练降低心血管疾病和冠心病的风险独立于药物和(或)营养干预。欧洲和美国的心血管疾病二级预防指南[10,49]均强调身体活动或运动的价值,建议临床医师不仅要给患者提供药物处方,同时应提供运动处方。
四、 身体活动和运动指导
运动是一种治疗手段,需要一定强度的运动量才能够实现,在保证患者安全的前提下促进机体功能改善的运动强度称为有效运动。为患者提供安全和有效的运动治疗需两部分内容,首先必须对患者进行运动风险评估,根据危险分层方案评价患者运动风险,然后根据危险分层及运动处方原则提供个体化运动处方。
(一) 运动风险评估
所有冠心病患者在实施运动计划前都需要进行运动风险评估。
评估内容包括:心血管病史及其他器官疾病病史;体格检查,重点检查心肺和肌肉骨骼系统;了解最近的心血管检查结果,包括血生化检查、12导联心电图、冠状动脉造影、超声心动图、运动负荷试验、血运重建效果、起搏器或置入式心脏复律除颤器功能;目前服用的药物,包括剂量、服用方法和不良反应;心血管病危险因素控制是否达标;日常饮食习惯和运动习惯。
在完成上述评估后,根据运动危险分层进行风险评估,为制定运动处方提供安全保障,其中运动负荷试验和危险分层是运动风险评估中的重点内容,需临床医师掌握相关专业知识。
1. 运动负荷试验
(1) 运动负荷试验的价值:
运动负荷试验是心脏运动康复计划开始和结束时进行临床评估最重要的部分,可为临床提供以下数据:心肺功能状态、运动时血流动力学的变化、有无心肌缺血、运动是否诱发或加重心律失常,以及有氧运动时目标心率的计算。
除上述客观参数,运动负荷试验能使患者认识到其心脏事件后实际心脏功能通常比预计的好,还可为患者及家人提供重要的心理支持,有利于患者生活质量改善。随访过程中,通过运动试验评价运动康复过程中临床状态的变化,有助于更新运动处方强度,衡量心脏康复获益,以及对预后做出总体评价。
(2) 运动负荷试验的禁忌证[50]:
绝对禁忌证包括:急性心肌梗死2天内;未控制的不稳定型心绞痛;未控制的严重心律失常,且引发症状或血流动力学障碍;急性心内膜炎;有症状的重度主动脉瓣狭窄、失代偿心力衰竭、急性肺栓塞、深静脉血栓、急性心肌炎或心包炎、急性主动脉夹层和身体残疾。
相对禁忌证包括:已知的冠状动脉左主干闭塞;中到重度主动脉瓣狭窄无明确症状;心室率未控制的心动过速;高度或完全房室传导阻滞;梗阻性肥厚型心肌病;近期卒中或短暂脑缺血发作;精神异常不能配合;静息血压>200/110mmHg;尚未校正的临床情况(如严重贫血、电解质紊乱和甲状腺功能亢进)。
(3) 运动负荷试验终止的指征[50]:
绝对指征包括:在心电图无病理性Q波导联ST段抬高>1.0mV;随运动负荷增加收缩压下降>10mmHg并伴有心肌缺血证据;中至重度心绞痛;中枢神经系统临床表现(如头晕、晕厥前兆和共济失调);灌注不足的临床表现(发绀或苍白);持续室性心动过速或其他严重心律失常,包括二度或三度房室传导阻滞;因技术问题无法监测心电图或收缩压;患者要求停止运动。
相对指征包括:心电图J点后80ms出现明显ST段下移(水平或下斜型下移>1mm);随运动负荷增加收缩压下降>10mmHg,不伴有心肌缺血证据;胸痛程度加重;疲劳、气短、喘息、腓肠肌痉挛和跛行;出现室上性心动过速和缓慢心律失常,可能或已导致血流动力学不稳定;收缩压和(或)舒张压>250/115mmHg;新发的束支传导阻滞无法与室性心动过速鉴别。
(4) 运动负荷试验类型:
包括仪器法运动负荷试验和徒手6分钟步行试验。
1) 仪器法运动负荷试验。运动负荷试验一般采用踏车或平板运动形式,包括心电图运动负荷试验和心肺运动试验,后者更准确,但对临床医师的操作质量和结果判读能力要求较高。踏车运动方案通常从无负荷开始,随后每2~3分钟增加25~50W至运动峰值,重症患者可每2~3分钟增加25W。平板运动方案一般采用BRUCE方案,重症患者可采用BRUCE改良方案或NAUGHTON方案。无论哪一种运动方案,理想的运动时间以8~12分钟为宜。临床上,应根据患者的病史、心功能和运动能力选择不同的运动负荷方案,包括低水平、亚极量和症状限制性运动负荷试验。①低水平运动试验:适用于急性心肌梗死后1周左右的患者,运动时限制最大心率<120次/分,收缩压增加不超过20~40mmHg;②亚极量运动试验:适用于无症状心肌缺血及健康人冠状动脉血供和心功能评定,目标心率达到最大心率的85%,即运动中最高心率=195-年龄(岁);③症状限制运动试验:通常应用于急性心肌梗死后14天以上的患者。要求患者坚持运动,直到出现运动试验必须终止的症状和体征或心电图ST段下降>1mm(或在运动前的基础上ST段下降>1mm),或血压下降或过高。运动中血压下降是最危险信号,常提示左主干或对等病变。如无上述设备条件完成运动负荷试验,可酌情使用6分钟步行试验、400m步行试验等替代方法。
2) 徒手6分钟步行试验。场地准备:长20~30m的走廊,做出一个标记。物品准备:抢救备用物品,包括氧气、硝酸甘油、阿司匹林和除颤仪;操作应用物品,包括秒表(或倒计时计时器)、椅子(轮椅)、硬质夹板、工作记录表、血压计、脉氧仪、心电图机和心率表。患者准备:穿着舒适,穿适于行走的鞋子;携带其日常步行辅助工具(如手杖);患者应继续服用常规药物;清晨或午后测试前可少许进食;试验开始前2小时内避免剧烈活动。操作步骤:①患者在试验前10分钟到达试验地点,于起点附近放置一把椅子,让患者就座休息。核实患者是否有试验禁忌证,确认患者穿着适宜的衣服和鞋子。测量血压、脉搏和血氧饱和度,填写工作表。②让患者站立,应用Borg评分表(表2)对其基础状态下的呼吸困难情况做出评分。按如下方式指导患者:①这个检查的目的是在6分钟内尽可能走得远一些,您在这条过道上来回走。6分钟时间走起来很长,您要尽自己的全力,但请不要奔跑或慢跑。②您可能会喘不过气来,或者觉得筋疲力尽。您可放慢行走速度,甚至停下休息。您可在休息时靠在这面墙上,一旦您觉得体力恢复了,应尽快继续往下走。安全注意事项:①将抢救车安放于适当位置,操作者熟练掌握心肺复苏技术,能够对紧急事件迅速反应;②出现以下情况终止试验:胸痛;不能耐受的喘憋;步态不稳;大汗;面色苍白。操作注意事项:①测试前不应进行热身运动;②患者日常服用药物不能停用;③测试时,操作者注意力要集中,不要和他人交谈,不能数错患者的折返次数;④为减小不同试验日期间的差异,应在每天的同一时间点进行测试。
表2 对自我感知劳累用力程度进行计分的Borg评分表

(5) 运动负荷试验观察指标:
运动负荷试验记录参数主要有:最大运动量、从静息到最大运动量以及恢复过程中心率和血压的变化、运动中是否出现心绞痛症状或心电图异常(ST变化或心律失常)以及运动终止的原因等。在心肺运动试验过程中,除上述参数外,还可提供摄氧量、无氧阈值、二氧化碳通气当量、每分通气量等参数。
运动负荷试验参数描述如下[49]:
1) 运动耐力:
运动耐力的量化根据MET计算,以占预计MET值的百分比表示。预计MET根据以下公式计算:男性预计MET=14.7-0.11×年龄;女性预计MET=14.7-0.13×年龄。如低于预计值的80%,运动耐力归类为低于正常。
2) 心率:
记录静息、各阶段结束、缺血阈值出现、出现室性或室上性心律失常和血压异常时(例如在最大运动量以及恢复1、3及6分钟过程中,出现血压下降或过高反应)的心率。在运动过程中心率变异的分类:①达标:未应用β受体阻滞剂患者在运动中最大心率达到预测心率(220-年龄)的85%以上,或应用β受体阻滞剂者达到62%以上。②未达标:低于上述指标。在恢复过程中心率变异的分类:①正常:在有运动恢复级别的方案中(平板或踏车),最大运动量和恢复1分钟时心率的差异>12次/分;如果达最大运动量后立即停止运动,两者之间心率差异>18次/分。②异常:低于上述指标。
3) 血压:
血压变化分类如下:①正常:每1MET,收缩压升高约10mmHg,并且舒张压无变化或轻微降低。最大运动量时收缩压下降<10mmHg也可接受。②血压反应过度:收缩压数值>250mmHg或舒张压>120mmHg。③血压反应不足:收缩压升高<30mmHg。
4) 心肌缺血:
按照指南的标准,根据训练或恢复过程中是否存在心绞痛或诱发ST段抬高或压低等情况,运动试验结论一般分为阴性、阳性、可疑和无结论。心肌缺血的判断主要根据出现ST段变化及变化幅度、恢复过程中ST恢复到正常的时间、与限制性心绞痛的联系、血压下降以及心率变时功能不全或室性心律失常。明确心肌缺血阈值时的心率,出于安全考虑,运动过程中训练心率必须较该数值减少10次/分。
5) 判断预后:
与患者心血管死亡及事件风险有关的因素包括峰值摄氧量、无氧阈时的摄氧量和二氧化碳通气当量。峰值摄氧量是从心肺运动试验中获得的参数,是评价心肺运动耐量的金标准,是心血管病患者预后评价的最有效指标[51]。研究证实,在50%~70%的峰值摄氧量范围内进行运动训练,不仅安全且获益最大,因此峰值摄氧量也是决定理想运动强度的重要指标。无氧阈值也是从心肺运动试验中获得的参数,也可通过运动中监测血乳酸水平获得。它是指一定运动强度时血乳酸浓度突然大幅度增加的临界点,提示有氧代谢进入无氧代谢,正常值>40%的峰值摄氧量,通常在50%~60%的峰值摄氧量时达到无氧阈值。超过无氧阈值后,交感神经活性显著增加,血乳酸堆积,体内酸碱失衡,发生心脏骤停风险和肌肉损伤风险明显增加。研究显示,接近无氧阈值的运动是有效安全的运动,且不依赖主观运动意愿,是制定运动处方和评价训练效果的良好指标。二氧化碳通气当量反映通气效率,正常值是20~30,>40对心血管病预后有预测价值[52]。呼吸交换率即二氧化碳排出量(VCO2)/摄氧量(VO2),静息状态一般<0.85,>1.00表示存在乳酸酸中毒或高通气状态,>1.15提示已达到最大运动量。
6) 有氧训练强度:
训练心率的计算方法:心率储备的60%~80%,或摄氧量储备的50%~70%,或通气无氧阈值水平时的心率。
2. 危险分层方法
目前使用的运动危险分层由美国医师学会卫生及公共政策专业委员会于1988年颁布,根据病情、是否心肌梗死、运动试验ST段变化、左心室射血分数、肌钙蛋白水平、恶性心律失常、心功能以及有无心理障碍,提出心血管疾病患者的危险分层方法。目前,AHA、美国运动医学会和美国心肺康复学会都采用这种方法制定运动处方,我国2013年发布的冠心病心脏康复与二级预防中国专家共识也做了引用[6]。
冠心病患者运动康复的危险分层:①低危:以下所有项都符合时为低危:运动或恢复期无症状,包括无心绞痛症状或征象(心电图ST下移);无休息或运动导致的复杂性心律失常;心肌梗死接受冠状动脉旁路移植术或经皮冠状动脉介入治疗血管再通,术后无合并症;心肌梗死接受溶栓后血管再通;运动或恢复期血流动力学正常;无心理障碍(抑郁、焦虑等);左心室射血分数>50%;心功能储备≥7MET;血肌钙蛋白正常。②中危:不符合典型高危或低危者为中危:中等强度运动(5.0~6.9MET)或恢复期出现包括心绞痛的症状或征象;左心室射血分数40%~49%。③高危:存在以下任何一项为高危:低强度运动(<5MET)或恢复期出现包括心绞痛症状或征象;休息或运动时出现复杂性心律失常;心肌梗死或心脏手术等合并心源性休克或心力衰竭;猝死或心脏停搏的幸存者;运动时血流动力学异常(特别是运动负荷增加时收缩压不升或下降,或出现心率不升);心理障碍严重;左心室射血分数<40%;心功能储备<5MET;血肌钙蛋白浓度升高。
(二) 运动处方内容
运动处方根据患者的健康、体力和心血管功能状态,结合学习、工作、生活环境和运动喜好等个体化特点制定,每一运动处方内容遵循FITT原则,包括运动频率、强度、形式和时间。
1. 运动频率
有氧运动每周3~5天,最好每周7天。抗阻运动、柔韧性运动每周2~3天,至少间隔1天。
2. 运动强度
在一定范围内随运动强度的增加,运动所获得的心血管健康或体能益处也增加。心血管健康或体能益处的最大运动强度阈值需通过运动负荷试验获得。
常用的确定运动强度的方法包括心率储备法、无氧阈法、峰值摄氧量百分数、摄氧量储备百分数、目标心率法、峰值心率法和自我感知劳累程度分级法。其中,前4种方法需心电图负荷试验或心肺运动负荷试验获得相关参数。推荐联合应用上述方法,尤其是应结合自我感知劳累程度分级法。
(1) 心率储备法:
此法不受药物(β受体阻滞剂等)的影响,临床上较常用。目标心率=(最大心率-静息心率)×运动强度+静息心率。例如,患者运动时达到的最大心率160次/分,静息心率70次/分,选择的运动强度为60%,则目标心率=(160-70)× 60%+70=124次/分。
(2) 无氧阈法:
无氧阈水平相当于最大摄氧量的60%左右,此水平的运动是冠心病患者最佳运动强度,此参数需通过心肺运动试验或血乳酸阈值获得,需一定设备和熟练的技术人员。
(3) 目标心率法:
在静息心率的基础上增加20~30次/分,体能差的增加20次/分,体能好的增加30次/分。此方法简单方便,但欠精确。
(4) 峰值心率法:
目标心率=年龄推测的最大心率×运动强度,其中,年龄推测的最大心率=220-年龄(岁),运动强度为中等至高强度,强度范围为50%~85%。当无法直接从运动测试中得到更准确的数据时,可用此公式计算运动强度。
(5) 自我感知劳累程度分级法:
多采用Borg评分表(表2),通常建议患者的运动强度在11~16分范围内运动。这种方法适用于没有条件接收运动负荷测试,或正在使用β受体阻滞剂治疗,或置入双腔起搏器和频率应答起搏器的患者。对于运动中有心肌缺血的患者,运动靶心率应设定为比诱发心肌缺血的心率少10次/分。
3. 运动形式
主要包括有氧运动和抗阻运动。有氧运动包括行走、慢跑、游泳和骑自行车等;抗阻运动包括静力训练和负重等。心脏康复中的运动形式虽然以有氧运动为主,但抗阻运动是必不可少的组成部分。
4. 运动时间
心脏病患者的最佳运动时间为30~60min/d。对于刚发生心血管事件的患者,从10min/d开始,逐渐增加运动时间,最终达到30~60min/d的运动时间。
(三) 身体活动或运动的具体实施方案
1. 院内身体活动或运动指导
冠心病常有不可预期风险,很多人误以为冠心病患者需静养,尤其是心肌梗死急性期。Haykowsky等[53]的荟萃分析调查运动对急性ST段抬高心肌梗死患者预后的作用,共纳入647例患者,结果显示,病情稳定的心肌梗死患者早期运动有利于减轻心肌梗死的心室重构过程,改善心功能。此外,卧床静养可加重患者对预后的恐惧和担忧,容易发生体位性低血压、运动耐量减低以及血栓栓塞并发症。病情稳定的患者早期活动有利于增强自信心,避免血栓栓塞并发症,促进患者早日恢复日常活动能力,促进心功能的恢复。
住院患者开始康复的指征包括:过去8小时内没有新的或再发胸痛;肌钙蛋白水平无进一步升高;没有出现新的心力衰竭失代偿征兆(静息时呼吸困难伴湿啰音);过去8小时内没有新的明显的心律失常或心电图动态改变;静息心率50~100次/分;静息血压90~150/60~100mmHg;血氧饱和度>95%。
住院患者避免或停止运动的指征包括:运动时心率增加>20次/分;舒张压≥110mmHg;与静息时比较收缩压升高>40mmHg以上,或收缩压下降>10mmHg;明显的室性和房性心动过速;二度或三度房室传导阻滞;心电图有ST段动态改变;存在不能耐受运动的症状,如胸痛、明显气短、心悸和呼吸困难等。
住院患者的运动康复和日常活动指导必须在心电、血压监护下进行。通常活动过程从仰卧位到坐位、到站立、再到下地活动。如活动时没有出现不良反应,可循序渐进到患者能耐受水平,如活动时出现不良反应,无论坐位和站位,都需终止运动,重新从低一个级别运动量开始。一般完成4步运动康复步骤后基本可以胜任日常生活活动。
住院期4步早期运动和日常生活指导计划:①适应证:入院后8小时,无胸痛和呼吸困难等不适主诉,穿刺部位无出血、血肿;心率50~90次/分,血压90~150/60~100mmHg,呼吸16~24次/分,血氧饱和度95%以上。②功能锻炼方案:A级:上午取仰卧位,双腿分别做直腿抬高运动,抬腿高度为30°;双臂向头侧抬高深吸气,放下慢呼气;5组/次。下午取床旁坐位和站立5分钟。B级:上午在床旁站立5分钟;下午在床旁行走5分钟。C级:在床旁行走10分钟/次,2次/天。D级:在病室内活动,10分钟/次,2次/天。③活动观察内容:连接心电监测设备,严密监测患者症状及穿刺部位情况;如出现胸闷、胸痛,运动心率比静息心率增加≥20次/分,呼吸≥30次/分,血氧饱和度<95%,立即停止活动,行床旁心电图检查,并通知医师;第2天活动量减半,或将活动计划推延。
出院前应对每例冠心病患者均进行运动负荷试验评估,目的是评估患者出院后的活动风险,为患者出院后的日常活动提供建议,同时提供出院后运动指导。评估时间:急性心肌梗死发病7天后,支架置入术24h后,冠状动脉旁路移植术7天后。
2. 院外身体活动或运动指导
(1) 适应证[54]:
急性ST段抬高心肌梗死;非ST段抬高急性冠状动脉综合征;稳定性心绞痛;冠状动脉旁路移植术后;冠状动脉支架置入术后;缺血性心肌病和心脏猝死综合征。
(2) 禁忌证[54]:
不稳定型心绞痛;安静时收缩压>200mmHg或舒张压>110mmHg;直立后血压下降>20mmHg并伴有症状;重度主动脉瓣狭窄;急性全身疾病或发热;未控制的房性或室性心律失常;未控制的窦性心动过速(>120次/分);未控制的心力衰竭;三度房室传导阻滞且未植入起搏器;活动性心包炎或心肌炎;血栓性静脉炎;近期血栓栓塞;安静时ST段压低或抬高(>2mm);严重的可限制运动能力的运动系统异常;其他代谢异常,如急性甲状腺炎、低血钾、高血钾或血容量不足。
(3) 康复时机和持续时间:
患者出院后应尽快开始门诊运动康复计划。除禁忌证,大多数患者可在出院后1~3周内开始运动康复。建议患者出院后参加院内门诊心脏康复项目,即患者定期回到医院,参加有医师参与、心电监护下的运动康复指导,一般每周3次,持续36次或更长时间。如患者不能坚持门诊康复,建议低危患者至少参加心电监护下运动6~18次(或至出院后1个月),中危患者至少参加心电监护下运动12~24次(或至出院后2个月),高危患者至少参加心电监护下运动18~36次(或至出院后3个月)[55]。
完成院内门诊运动康复计划的患者,已经获得相关运动技能,养成运动习惯,掌握危险因素控制相关知识,建议回到家庭继续坚持规律的适当强度运动,推荐使用心率表或移动式心电监测系统保证运动安全性和运动效果,同时定期(每3~6个月)回到医院测定心肺运动能力,评估运动效果,不断调整运动处方(运动处方的制定程序见图1)。

图1 运动处方的制定程序
(4) 院外康复的经典运动程序:
经典运动程序包括如下3个步骤:
第一步:准备活动。即热身运动,多采用低水平有氧运动和静力拉伸,持续5~10分钟。目的是放松和伸展肌肉,提高关节活动度和心血管的适应性,帮助患者为高强度锻炼阶段做准备,通过逐渐增加肌肉组织的血流量和关节的运动准备来降低运动损伤的风险。
第二步:训练阶段。包含有氧运动、抗阻运动和柔韧性运动等,总时间30~60分钟。其中,有氧运动是基础,抗阻运动和柔韧性运动是补充。
1) 有氧运动:
①类型:常用有氧运动方式有步行、慢跑、骑自行车、游泳和爬楼梯,以及在器械上完成的步行、踏车和划船等。出院后1个月内不建议选择慢跑、骑自行车、爬楼梯和游泳等运动,建议以步行为主。每次运动时间为10~60分钟。②时间:经历心血管事件的患者建议初始运动从15分钟开始,包括热身运动和放松运动各5分钟,每次运动训练5分钟,根据患者的体适能水平、运动目的、症状和运动系统的限制情况,每周增加1~5分钟的有氧运动时间。③频率:运动频率3~5次/周。④强度:为使患者获得心血管健康或体能益处,推荐的最小有氧运动强度是中等强度的运动(如40%~60%的峰值摄氧量,或接近无氧阈时的心率值,或40%~60%的最大心率)。建议患者开始运动从50%的峰值摄氧量或最大心率开始运动,运动强度逐渐达到80%的峰值摄氧量或最大心率。BORG劳累程度分级法推荐达到11~13级,对于运动低危的患者可以短时间接受14~16级。通常采用心率和自我感知劳累程度来监测运动强度。
除持续有氧运动外,间歇性运动训练即患者交替进行高强度和低中强度运动,比持续性运动强度的方法可更快提高身体功能储备,更有效地改善与心血管疾病相关的代谢因素[56]。另外,需在心脏康复医师监测下运动。
随着患者运动能力增强,为达最佳运动效果运动处方需不断调整,建议出院前、出院后1个月、出院后3个月重复检测患者的心肺运动耐力,根据运动试验结果调整运动处方,以后可每6~12个月评估患者的心肺运动耐力。
2) 抗阻运动:
①类型:冠心病的抗阻运动形式为一系列中等负荷、持续、缓慢、大肌群和多次重复的肌肉力量训练,常用的方法有如下3种:徒手运动训练,包括克服自身体质量(如俯卧撑)、仰卧蹬腿、腿背弯举、仰卧起坐、下背伸展和提踵等;运动器械,包括哑铃、多功能组合训练器、握力器、腹力器和弹力带等;自制器械,包括不同重量的沙袋和500ml矿泉水瓶等。运动器械训练受场地和经费限制,徒手运动训练、弹力带和自制器械都是同样有效的抗阻训练形式,有利于患者在家庭或社区开展运动训练指导。②频率:上肢肌群、核心肌群(包括胸部、肩部、上背部、下背部、腹部和臀部)和下肢肌群可在不同日期交替训练;每次训练8~10个肌群,每个肌群每次训练1~4组,从1组开始循序渐进,每组10~15次,组间休息2~3分钟。老年人可以增加每组重复次数(如15~25次/组),减少训练次数至1~2组。③时间:每周应对每个肌群训练2~3次,同一肌群练习时间应间隔至少48小时。④强度。应注意训练前必须有5~10分钟的有氧运动热身,推荐初始运动强度,上肢为一次最大负荷量(即在保持正确的方法且没有疲劳感的情况下,仅1次重复能举起的最大重量)的30%~40%,下肢为一次最大负荷量的50%~60%,通常抗阻运动的最大运动强度不超过一次最大负荷量的80%。Borg评分是一个简单实用的评估运动强度的方法,推荐运动强度为11~13分。切记运动过程中的正确呼吸方式,举起时呼气,放下时吸气,避免屏气动作。⑤抗阻运动的时期选择。如果无禁忌证,康复早期可开始关节活动范围内的肌肉活动和1~3kg重量的抗阻训练,促进患者体能尽快恢复。常规的抗阻训练是指患者能举起≥50%一次最大负荷量的训练,它要求在经皮冠状动脉介入治疗后至少3周,且应在连续2周有医学监护的有氧训练之后进行;心肌梗死或冠状动脉旁路移植术后至少5周,且应在连续4周有医学监护的有氧训练之后进行;冠状动脉旁路移植术后3个月内不应进行中到高强度上肢力量训练,以免影响胸骨的稳定性和胸骨伤口的愈合。
3) 柔韧性运动:
老年人和心血管病患者柔韧性差,使日常生活活动能力降低,保持躯干上部和下部、颈部和臀部的柔韧性尤其重要。训练原则应以缓慢、可控制方式进行,逐渐加大活动范围。训练方法:每一部位拉伸时间6~15秒,逐渐增加到30秒,如可耐受可增加到90秒,期间正常呼吸,强度为有牵拉感觉同时不感觉疼痛,每个动作重复3~5次,总时间10分钟左右,每周3~5次。
4) 神经肌肉训练:
包括平衡性、灵活性和本体感觉训练。老年人摔倒的危险性增高,建议将神经肌肉训练作为心血管病老年患者综合提高体适能和预防摔倒的重要内容。活动形式包括太极拳、蛇形走、单腿站立和直线走等。活动频率:每周2~3次。
第三步:放松运动。放松运动是运动训练必不可少的一部分。通过让运动强度逐渐降低,可以保证血液的再分布,减少关节和肌肉组织的僵硬和酸痛,避免静脉回流突然减少导致运动后低血压和晕厥的风险。放松方式可以是慢节奏有氧运动的延续或是柔韧性训练,根据患者病情轻重可持续5~10分钟,病情越重放松运动的持续时间宜越长。
(5) 冠心病患者恢复工作的指导:
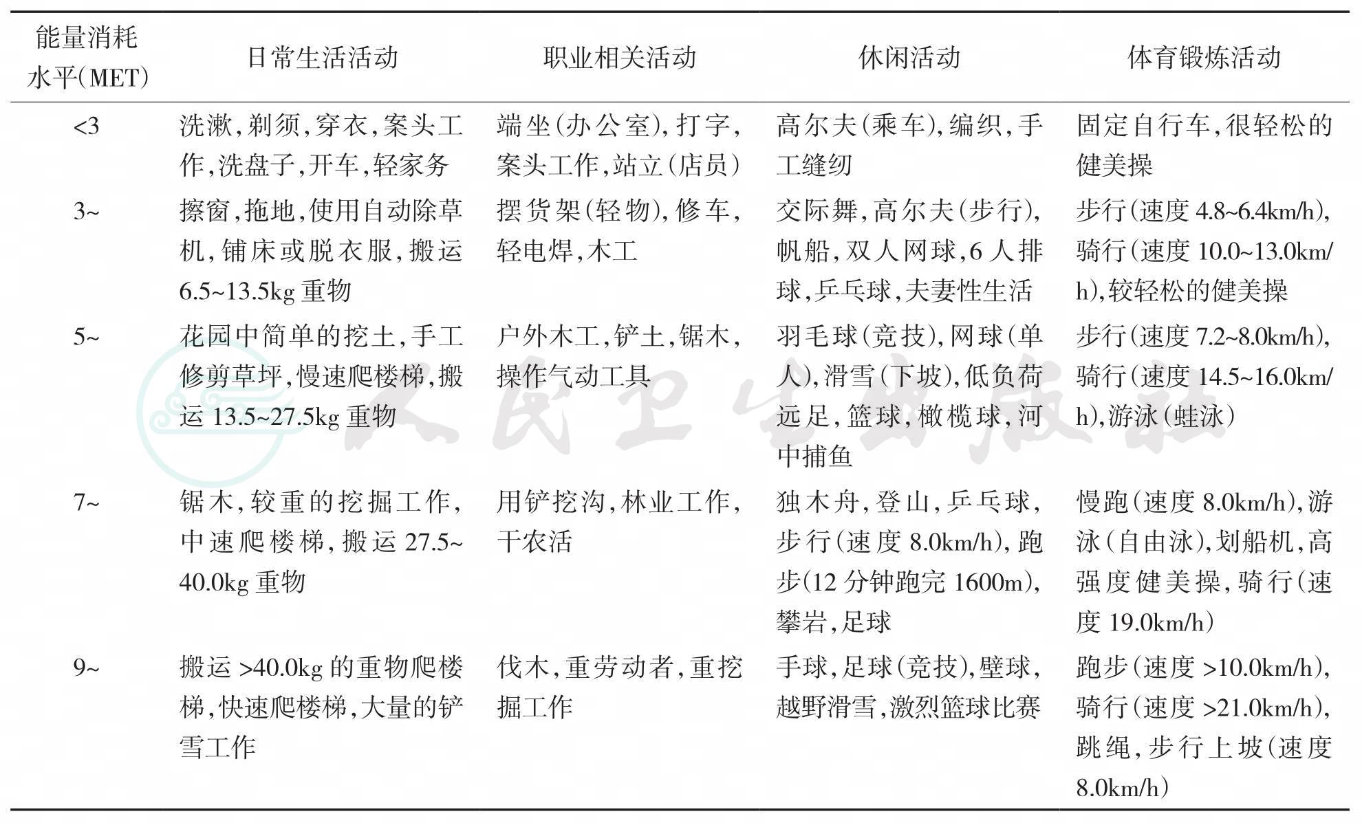
恢复工作指导包括评估和运动处方两部分,评估内容除上述提到的运动风险评估外,评估患者的工作特点也很重要,包括评估工作环境、工作时用到的肌肉群、涉及肌肉力量和耐力的工作要求、工作时进行的主要活动、高代谢需求与低代谢需求的时间比、环境因素以及8小时工作的平均代谢需求是否超过最大摄氧量的50%。
根据运动负荷试验结果获得患者的体能信息,结合表3提供的各种活动的能量消耗水平和患者的工作特点,判断患者是否可以恢复正常工作;运动处方除给予合适的运动强度外,运动形式建议选择与工作中用到的肌肉群相同的运动,设定的运动方式尽可能模拟工作中的活动模式,包括抗阻运动和有氧训练,如工作中有环境压力,应让患者了解适当的注意事项,监测在相似的工作环境中的生理反应。
表3 各种身体活动和运动的能量消耗水平

(四) 身体活动或运动指导注意事项
1. 运动风险和预防
无论有无心脏疾病,过度运动将导致机体出现各种损伤,包括肌肉、骨关节和心肌损伤,脱水,酸碱失衡电解质紊乱和出现各种心律失常,严重时引起高血压、心力衰竭和猝死。有报道显示,长期高强度运动可引起心脏扩大和心肌肥厚,但上述报道均是在没有监护和指导下的高强度运动中和运动员中出现。因此,冠心病患者在运动中发生心脏意外事件的风险大小是医师和患者都关心的问题。一项调查显示,运动康复中非致死性心血管事件每34 673小时人次发生1次,致死性心脏事件并发症每116 402小时人次发生1次[57]。研究提示,心血管病患者运动相关的心血管事件发生率更低,心脏骤停每116 906小时人次发生1次,心肌梗死每219 970小时人次发生1次,每752 365小时人次死亡1例,每81 670h人次出现1例主要并发症[58-60]。易发生心血管事件的高危患者包括6周以内的心肌梗死、运动诱发心肌缺血、左心室射血分数<30%、持续室性心动过速、严重的室上性心动过速、心脏骤停以及新近植入自动复律除颤器和(或)频率应答心脏起搏器等。当患者在缺乏有效心脏骤停处理措施支持下运动时,死亡率将增加6倍[58-60]。制定运动康复处方,要对患者进行风险评估,同时对患者进行运动常识教育,避免过度运动,识别不适症状。在运动场所配备相应抢救仪器及药品,康复医师和护士要接受心脏急救培训。
以下是减少心脏运动康复过程中心血管疾病并发症的建议。
(1) 严格遵守操作规范:
①在开始运动康复之前需向患者详细介绍运动处方内容。②在患者每次运动康复的前、中、后给予评估。③准备心脏急救应急预案。所有参加心脏康复的医务人员需定期接受心脏急救训练,定期参与病例讨论。④运动场地需备有心电监护和心肺复苏设备,包括心脏电除颤仪和急救药物。
(2) 患者教育:
①指导患者了解自己在运动康复过程中身体的警告信号,包括胸部不适或其他类似心绞痛症状、轻度头痛或头晕、心律不齐、体质量增加和气喘等。②对于患者出现的身体不适及时给予评估和治疗。患者在运动中若出现胸痛、头昏目眩、过度劳累、气短、出汗过多、恶心呕吐以及脉搏不规则等,应马上停止运动。停止运动后上述症状仍持续,特别是停止运动5~6分钟后,心率仍增加,应继续观察和处理。如果感觉到有任何关节或肌肉不寻常疼痛,可能存在骨骼、肌肉的损伤,也应立即停止运动。③强调遵循运动处方运动的重要性,即运动强度不超过目标心率或自感用力程度,并应注意运动时间和运动设备的选择。④强调运动时热身运动和整理运动的重要性,这与运动安全性有关。⑤提醒患者根据环境的变化调整运动水平,比如冷热、湿度和海拔变化。
(3) 运动过程中的注意事项:
①在运动前要评估患者最近身体健康状况、体质量、血压、药物依从性和心电图的变化。②根据危险分层决定运动中的心电及血压等医学监护强度。③根据运动前的临床状态调整运动处方的强度和持续时间。
2. 如何提高患者参与运动的动机和依从性
经历急性心脏事件(如急性冠状动脉综合征、经皮冠状动脉介入治疗和心脏开胸手术)后,大多数患者不知道是否应该运动,耐受运动量有多大,应做什么运动。对运动的不确定和对运动风险的担忧导致患者回避运动。运动训练是改善患者自身看法的最佳手段。临床医师需首先向患者解释运动的步骤以及运动对患者身体有利和可能不利的影响,帮助患者辨别和评估症状与所完成的负荷的联系。通过运动训练,患者学会感觉和观察自己局部和全身性反应(例如心率、呼吸增快、胸痛症状、肌力增加和主观幸福感),学会将症状与客观的运动状态相联系。通过逐渐地增加运动强度,增强患者参与运动的信心。这种启蒙教育将减少患者的焦虑情绪,增强患者在工作、娱乐及日常生活中的体力,促进患者参与和坚持运动。
五、 运动康复设备和人员基本要求
(一) 功能测评和风险评估工具
基础设备:体质量计、握力计、量尺、秒表、心电图机、日常生活能力测评量表、生活方式量表、SF-36生活质量量表和运动试验(平板或踏车)。高标准设备:心肺运动试验(平板或踏车)、肌力测评器械、运动康复院外心电监测设备、体脂测定仪和身体成分分析仪。
(二) 心脏康复急救设备
基础设备:心脏电除颤仪、血压计、急救药品(肾上腺素、硝酸甘油、多巴胺和阿托品)、供氧设施、心电图机和心率表。高标准设备:运动心电监护仪。
(三) 运动疗法常用设备
基础设备:训练用瑜伽垫、脚踏板、哑铃、沙袋、弹力带、训练用平衡球、训练用功率自行车和跑步机等。高标准设备:院内运动软件管理系统、上肢和下肢肌力训练设备、平衡训练仪、模拟运动训练仪和水疗等。
(四) 人员基本要求
心脏康复医师至少1名,负责推荐患者、风险评估、运动处方制定、管理患者和紧急事件急救,并负责康复团队管理。心脏康复医师资格:具有医师资格证书及中级以上职称,有心脏和大血管康复经验至少1年,或参加由中国康复学会心脏康复委员会认证的心脏康复培训并获得培训证书,具有一定的组织协调能力和科研能力。
护士至少1名,负责接待患者、健康教育、康复随访和医疗急救措施的执行。心脏康复护士资格:护士工作经历5年及以上,有心血管急症救治经验,具有心血管专业的基本理论知识(心血管病学基础知识、人体解剖学、运动生理学以及人类生长与发育等),有较好的沟通能力。
心脏康复理疗师或运动治疗师至少1名,负责制定运动方案,指导患者具体运动。心脏康复理疗师或运动治疗师资格:大学康复治疗或体育医学专业专科以上(含大专)毕业,取得相应的高等教育毕业文凭,或护士专业有专科以上学历,参加由中国康复学会心脏康复和预防专业委员会认证的心脏康复培训并获得培训证书。
[1] He J,Gu D,Wu X,et al. Major causes of death among men and women in China[J]. N Engl J Med,2005,353(11):1124-1134.
[2] Fox KA,Dabbous OH,Goldberg RJ,et al. Prediction of risk of death and myocardial infarction in the six months after presentation with acute coronary syndrome:prospective multinational observational study (GRACE)[J].BMJ,2006,333(7578):1091.
[3] Leon AS,Franklin BA,Costa F,et al. Cardiac rehabilitation and secondary prevention of coronary heart disease:an American Heart Association scientific statement from the Council on Clinical Cardiology (Subcommittee on Exercise,Cardiac Rehabilitation,and Prevention) and the Council on Nutrition,Physical Activity,and Metabolism (Subcommittee on Physical Activity),in collaboration with the American association of Cardiovascular and Pulmonary Rehabilitation[J]. Circulation,2005,111(3):369-376.
[4] Corrà U,Piepoli MF,Carré F,et al. Secondary prevention through cardiac rehabilitation:physical activity counselling and exercise training:key components of the position paper from the Cardiac Rehabilitation Section of the European Association of Cardiovascular Prevention and Rehabilitation[J]. Eur Heart J,2010,31(16):1967-1974.
[5] Fletcher GF,Ades PA,Kligfield P,et al. Exercise standards for testing and training:a scientific statement from the American Heart Association[J]. Circulation,2013,128(8):873-934.
[6] 中华医学会心血管病学分会,中国康复医学会心血管病专业委员会,中国老年学学会心脑血管病专业委员会.冠心病心脏康复与二级预防中国专家共识[J].中华心血管病杂志,2013,41(4):267-275.
[7] Tanaka H,Desouza CA,Jones PP,et al. Greater rate of decline in maximal aerobic capacity with age in physically active vs. sedentary healthy women[J]. J Appl Physiol (1985),1997,83(6):1947-1953.
[8] Fleg JL,Lakatta EG. Role of muscle loss in the age associated reduction in VO2 max[J]. J Appl Physiol,1988,65:1147-1151
[9] Taylor RS,Unal B,Critchley JA,et al. Mortality reductions in patients receiving exercise-based cardiac rehabilitation:how much can be attributed to cardiovascular risk factor improvements?[J]. Eur J Cardiovasc Prev Rehabil,2006,13(3):369-374.
[10] Smith SC,Benjamin EJ,Bonow RO,et al. AHA/ACCF Secondary Prevention and Risk Reduction Therapy for Patients with Coronary and other Atherosclerotic Vascular Disease:2011 update:a guideline from the American Heart Association and American College of Cardiology Foundation[J]. Circulation,2011,124(22):2458-2473.
[11] Pollock ML,Franklin BA,Balady GJ,et al. AHA Science Advisory. Resistance exercise in individuals with and without cardiovascular disease:benefits,rationale,safety,and prescription:An advisory from the Committee on Exercise,Rehabilitation,and Prevention,Council on Clinical Cardiology,American Heart Association;Position paper endorsed by the American College of Sports Medicine[J].Circulation,2000,101(7):828-833.
[12] Niebauer J,Cooke JP. Cardiovascular effects of exercise:role of endothelial shear stress[J]. J Am Coll Cardiol,1996,28(7):1652-1660.
[13] Hambrecht R,Adams V,Erbs S,et al. Regular physical activity improves endothelial function in patients with coronary artery disease by increasing phosphorylation of endothelial nitric oxide synthase[J].Circulation,2003,107(25):3152-3158.
[14] Dimmeler S,Zeiher AM. Exercise and cardiovascular health:get active to“AKTivate” your endothelial nitric oxide synthase[J]. Circulation,2003,107(25):3118-3120.
[15] Lenk K,Uhlemann M,Schuler G,et al. Role of endothelial progenitor cells in the beneficial effects of physical exercise on atherosclerosis and coronary artery disease[J]. J Appl Physiol (1985),2011,111(1):321-328.
[16] Mattusch F,Dufaux B,Heine O,et al. Reduction of the plasma concentration of C-reactive protein following nine months of endurance training[J]. Int J Sports Med,2000,21(1):21-24.
[17] DeKeulenaer GW,Chappell DC,Ishizaka N,et al. Oscillatory and steady laminar shear stress differentially affect human endothelial redox state:role of a superoxide-producing NADH oxidase[J].Circ Res,1998,82(10):1094-1101.
[18] Fleenor BS,Marshall KD,Durrant JR,et al. Arterial stiffening with ageing is associated with transforming growth factor-β1-related changes in adventitial collagen:reversal by aerobic exercise[J]. J Physiol,2010,588(Pt 20):3971-3982.
[19] Momma H,Niu K,Kobayashi Y,et al. Skin advanced glycation end product accumulation and muscle strength among adult men[J]. Eur J Appl Physiol,2011,111(7):1545-1552.
[20] Laughlin MH,Oltman CL,Bowles DK. Exercise training-induced adaptations in the coronary circulation[J]. Med Sci Sports Exerc,1998,30(3):352-360.
[21] Batista DF,Gonçalves AF,Rafacho BP,et al. Delayed rather than early exercise training attenuates ventricular remodeling after myocardial infarction[J]. Int J Cardiol,2013,170(1):e3-4.
[22] Moreira JB,Bechara LR,Bozi LH,et al. High-versus moderate-intensity aerobic exercise training effects on skeletal muscle of infarcted rats[J]. J Appl Physiol (1985),2013,114(8):1029-1041.
[23] Jiang HK,Miao Y,Wang YH,et al. Aerobic interval training protects against myocardial infarction-induced oxidative injury by enhancing antioxidase system and mitochondrial biosynthesis[J]. Clin Exp Pharmacol Physiol,2014,41(3):192-201.
[24] Ribeiro F,Alves AJ,Teixeira M,et al. Exercise training increases interleukin-10 after an acute myocardial infarction:a randomised clinical trial[J]. Int J Sports Med,2012,33(3):192-198.
[25] Rauramaa R,Li G,Väisänen SB. Dose-response and coagulation and hemostatic factors[J]. Med Sci Sports Exerc,2001,33(6Suppl):S516-S520.
[26] Church TS,Lavie CJ,Milani RV,et al. Improvements in blood rheology after cardiac rehabilitation and exercise training in patients with coronary heart disease[J]. Am Heart J,2002,143(2):349-355.
[27] Leon AS. Exercise following myocardial infarction. Current recommendations[J].Sports Med,2000,29(5):301-311.
[28] Tanaka H,Dinenno FA,Monahan KD,et al. Aging,habitual exercise,and dynamic arterial compliance[J].Circulation,2000,102(11):1270-1275.
[29] Joyner MJ. Effect of exercise on arterial compliance[J]. Circulation,2000,102(11):1214-1215.
[30] LaMonte MJ,Durstine JL,Yanowitz FG,et al. Cardiorespiratory fitness and C-reactive protein among a tri-ethnic sample of women[J]. Circulation,2002,106(4):403-406.
[31] Murry CE,Jennings RB,Reimer KA. Preconditioning with ischemia:a delay of lethal cell injury in ischemic myocardium[J]. Circulation,1986,74(5):1124-1136.
[32] Bolli R. The late phase of preconditioning[J]. Circ Res,2000,87(11):972-983.
[33] Leitch JW,Newling RP,Basta M,et al. Randomized trial of a hospitalbased exercise training program after acute myocardial infarction:cardiac autonomic effects[J]. J Am Coll Cardiol,1997,29(6):1263-1268.
[34] Pollock ML,Franklin BA,Balady GJ,et al. AHA Science Advisory. Resistance exercise in individuals with and without cardiovascular disease:benefits,rationale,safety,and prescription:An advisory from the Committee on Exercise,Rehabilitation,and Prevention,Council on Clinical Cardiology,American Heart Association;Position paper endorsed by the American College of Sports Medicine[J].Circulation,2000,101(7):828-833.
[35] Ades PA. Cardiac rehabilitation and secondary prevention of coronary heart disease[J].N Engl J Med,2001,345(12):892-902.
[36] Stewart KJ,Turner KL,Bacher AC,et al. Are fitness,activity,and fatness associated with health-related quality of life and mood in older persons?[J]. J Cardiopulm Rehabil,2003,23(2):115-121.
[37] Mark DB,Lauer MS. Exercise capacity:the prognostic variable that doesn′t get enough respect[J]. Circulation,2003,108(13):1534-1536.
[38] Myers J,Prakash M,Froelicher V,et al. Exercise capacity and mortality among men referred for exercise testing[J].N Engl J Med,2002,346(11):793-801.
[39] Ross R,Janssen I. Physical activity,total and regional obesity:dose-response considerations[J]. Med Sci Sports Exerc,2001,33(6 Suppl):S521-527.
[40] Jakicic JM,Clark K,Coleman E,et al. American College of Sports Medicine position stand. Appropriate intervention strategies for weight loss and prevention of weight regain for adults[J]. Med Sci Sports Exerc,2001,33(12):2145-2156.
[41] Fagard RH. Exercise characteristics and the blood pressure response to dynamic physical training[J]. Med Sci Sports Exerc,2001,33(6Suppl):S484-492.
[42] Leon AS,Rice T,Mandel S,et al. Blood lipid response to 20 weeks of supervised exercise in a large biracial population:the HERITAGE Family Study[J]. Metabolism,2000,49(4):513-520.
[43] Kelley DE,Goodpaster BH. Effects of exercise on glucose homeostasis in Type 2 diabetes mellitus[J]. Med Sci Sports Exerc,2001,33(6Suppl):S495-501.
[44] Tuomilehto J,Lindström J,Eriksson JG,et al. Prevention of type 2 diabetes mellitus by changes in lifestyle among subjects with impaired glucose tolerance[J]. N Engl J Med,2001,344(18):1343-1350.
[45] Myers J,Prakash M,Froelicher V,et al. Exercise capacity and mortality among men referred for exercise testing[J].N Engl J Med,2002,346(11):793-801.
[46] Nocon M,Hiemann T,Müller-Riemenschneider F,et al. Association of physical activity with all-cause and cardiovascular mortality:a systematic review and meta-analysis[J]. Eur J Cardiovasc Prev Rehabil,2008,15(3):239-246.
[47] Belardinelli R,Paolini I,Cianci G,et al. Exercise training intervention after coronary angioplasty:the ETICA trial[J].J Am Coll Cardiol,2001,37(7):1891-1900.
[48] Hambrecht R,Walther C,Möbius-Winkler S,et al. Percutaneous coronary angioplasty compared with exercise training in patients with stable coronary artery disease:a randomized trial[J].Circulation,2004,109(11):1371-1378.
[49] Perk J,De Backer G,Gohlke H,et al. European Guidelines on cardiovascular disease prevention in clinical practice (version 2012). The Fifth Joint Task Force of the European Society of Cardiology and Other Societies on Cardiovascular Disease Prevention in Clinical Practice (constituted by representatives of nine societies and by invited experts)[J].Eur Heart J,2012,33(13):1635-1701.
[50] Fletcher GF,Ades PA,Kligfield P,et al. Exercise standards for testing and training:a scientific statement from the American Heart Association[J]. Circulation,2013,128(8):873-934.
[51] Kodama S,Saito K,Tanaka S,et al. Cardiorespiratory fitness as a quantitative predictor of all-cause mortality and cardiovascular events in healthy men and women:a meta-analysis[J]. JAMA,2009,301(19):2024-2035.
[52] Guazzi M,Arena R,Myers J. Comparison of the prognostic value of cardiopulmonary exercise testing between male and female patients with heart failure[J]. Int J Cardiol,2006,113(3):395-400.
[53] Haykowsky M,Scott J,Esch B,et al. A meta-analysis of the effects of exercise training on left ventricular remodeling following myocardial infarction:start early and go longer for greatest exercise benefits on remodeling[J].Trials,2011,12:92.
[54] Fletcher GF,Ades PA,Kligfield P,et al. Exercise standards for testing and training:a scientific statement from the American Heart Association[J]. Circulation,2013,128(8):873-934.
[55] American Association of Cardiovascular and Pulmonary Rehabilitaion. Guidelines for cardiac rehabilitation and secondary prevention programs[M].5th ed. Nabucco:Human Kinetics Publishers,2013:228.
[56] Rognmo Ø,Hetland E,Helgerud J,et al.High intensity aerobic interval exercise is superior to moderate intensity exercise for increasing aerobic capacity in patients with coronary artery disease[J].Eur J Cardiovasc Prev Rehabil,2004,11(3):216-222.
[57] Haskell WL. Cardiovascular complications during exercise training of cardiac patients[J]. Circulation,1978,57(5):920-924.
[58] Digenio AG,Sim JG,Dowdeswell RJ,et al. Exercise-related cardiac arrest in cardiac rehabilitation. The Johannesburg experience[J]. S Afr Med J,1991,79(4):188-191.
[59] Franklin BA,Bonzheim K,Gordon S,et al. Safety of medically supervised outpatient cardiac rehabilitation exercise therapy:a 16-year follow-up[J]. Chest,1998,114(3):902-906.
[60] Van Camp SP,Peterson RA. Cardiovascular complications of outpatient cardiac rehabilitation programs[J].JAMA,1986,256(9):1160-1163.