一、能量

(一)背景
能量平衡对糖尿病一、二、三级预防均非常重要。既要调整能量摄入以控制体重在合理范围并改善不同疾病阶段的代谢状况,也要符合中国居民膳食推荐摄入量以获得在成人、儿童青少年及妊娠期等不同情况下各种营养素的合理摄入,预防营养不良[1]。目前较理想的基础代谢能量测定方法为间接能量测定法,结合患者的活动强度、疾病应激状况确定每日能量需要量[2,3]。由于间接能量测定法受仪器、环境等因素的限制,也可以采用经验公式进行估计,或者采用通用系数方法,每人按照25~30kcal/(kg IBW·d)计算推荐能量摄入,根据患者的身高、体重、性别、年龄、活动量、应激状况调整为个体化能量标准[4]。
(二)证据
个体化能量平衡计划,对于成人,目标是达到或维持理想体重同时不出现营养不良;对于儿童青少年,目标是提供充足的能量与营养保证正常生长发育而又不至于体重过多;对于妊娠糖尿病患者,则一方面要确保胎儿正常生长发育,另一方面也应使母体代谢状态得到良好控制[5-7]。鉴于肥胖对胰岛素抵抗的影响,减重是糖尿病高危人群的重要治疗目标,但最优化的营养素分布和饮食模式尚未建立[8]。短期研究表明,2型糖尿病患者适度减肥(减掉体重的5%)可减轻胰岛素抵抗,改善血糖和血脂水平,降低血压[9]。长期研究(52周)显示,减重对2型糖尿病成年患者HbA1c的作用利弊共存[10-12],一些研究结果受到药物减肥治疗的干扰。对80项减肥研究(历时均≥1年)的系统评价表明,通过饮食、饮食+运动或代餐可适度减轻体重并维持(12个月减轻4.8%~8%体重)[13]。极低能量饮食(≤800kcal/d),可迅速减轻2型糖尿病患者体重,改善血糖和血脂状况,但难以长期坚持且终止后容易出现体重反弹[8]。因此,极低能量饮食不适用于长期治疗2型糖尿病,应当考虑结合其他生活方式干预措施[14]。在执行个体化的饮食计划时应该包括食物选择的优化,如低血糖指数、富含膳食纤维的食物等,整体应符合中国居民膳食推荐摄入量(DRIs),以获得各种营养素合理摄入[15-17]。
二、碳水化合物

(一)背景
碳水化合物是人体获取能量的主要来源,亦是体内神经系统等多个器官系统的主要能源物质。充足碳水化合物的摄入对维持机体正常生理功能具有重要意义,并可减少体内脂肪和蛋白质的分解,预防酮症发生。但碳水化合物摄入过多易影响血糖控制,并增加胰岛负担。因此,合理摄取碳水化合物成为影响糖尿病患者病程进展的重要内容之一。
(二)证据
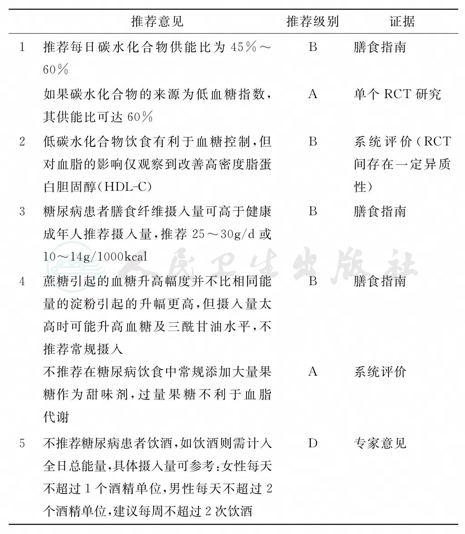
1.碳水化合物摄入量
(1)碳水化合物摄入量需进行个体化设定:
虽然大量研究试图探讨糖尿病患者碳水化合物的适宜供给量,但尚未有证据明确供给标准。最近一项系统性评价研究结果显示:对糖尿病患者而言,碳水化合物及脂肪、蛋白质等宏量营养素并不存在广泛适用的最佳供给比例,需在总能量控制的前提下根据患者的代谢状态(如血脂、肾功能等)进行个体化设定[1]。
(2)碳水化合物摄入量对血糖及相关代谢指标的影响:
碳水化合物摄入对机体血糖水平与胰岛素分泌具有重要影响,是餐后血糖水平的决定因素之一,因此其供给量在糖尿病营养治疗中备受关注。一般而言,糖尿病患者的碳水化合物推荐摄入量应与健康人群相近或略低于健康人群。
一项纳入11项临床试验[2-12]的系统性评价研究[1]对糖尿病患者碳水化合物摄入对血糖的影响进行了相关分析,结果显示:低碳水化合物饮食组的血糖相关参数(如血糖、胰岛素水平)[2,10]均明显降低,胰岛素敏感性显著增加[2],口服降糖药物剂量减小[2-4,6,9],并可改善HbA1c水平,但在极低碳水化合物饮食组(21~70g/d)未见HbA1c的明显改善[3-5];低碳水化合物饮食可使患者高密度脂蛋白胆固醇(HDL-C)水平升高,其他血脂相关指标有所改善,但差异不具有统计学显著性。
(3)碳水化合物的摄入范围:
为保证中枢神经系统等器官组织的能量供给,减少体内糖异生的发生,碳水化合物的摄入量不应低于130g/d[13]。有研究显示,糖尿病患者每日膳食中碳水化合物供能比不应低于45%,可避免高脂肪的摄入并对降低慢性病发病风险有积极意义[14]。极低碳水化合物饮食的长期代谢效应及其可能引起的机体能量、膳食纤维、维生素及矿物质的摄入减少对人体带来的影响尚未明确,有必要开展进一步研究,以明确低碳水化合物饮食的长期有效性和安全性[15]。Barnard ND等研究显示,如果糖尿病患者碳水化合物的来源为低血糖指数、高膳食纤维含量食物,其占供能比可达总能量的60%,对成年2型糖尿病患者血糖及血脂的控制有改善作用[16]。
2.碳水化合物类型
碳水化合物的摄入总量是餐后血糖的主要决定因素,但食物种类、淀粉类型、食物制备方式、生熟度和加工程度等对餐后血糖也有一定影响。食物血糖指数(GI)可用于比较碳水化合物含量不同的食物对人体餐后血糖反应的影响[17]。1997年,哈佛大学Salmerón等将摄入碳水化合物的“质”和“量”结合起来,提出了“食物血糖负荷”(glycemic load,GL)。GL=GI×碳水化合物含量(g)/100。在富含碳水化合物食物的选择中,以低血糖指数食物替代高血糖指数食物对1型及2型糖尿病患者餐后血糖的控制都有显著的临床获益。
3.膳食纤维
多项随机对照研究显示,添加膳食纤维可延长糖尿病患者的胃排空时间,延缓葡萄糖的消化与吸收,可改善餐后血糖代谢[18]和长期糖尿病控制[19,20]。
有研究显示,连续24周每天摄入50g膳食纤维可显著改善1型糖尿病患者的血糖控制,降低高血糖的发生频率[21,22]。高膳食纤维摄入的1型糖尿病孕妇每天的胰岛素使用量较低[23]。有队列研究结果显示,谷物膳食纤维与2型糖尿病的发生降低相关,而水果、蔬菜来源的膳食纤维无此作用[24]。但在另外两项试验中,谷类及水果中的膳食纤维在增强2型糖尿病患者胰岛素敏感性、降低机体炎症反应方面均有效果[25,26]。谷物膳食纤维还可增强胰岛素敏感性,从而改善体内胰岛素抵抗现象[27]。另一项队列研究结果显示,高膳食纤维含量膳食(特别是谷类膳食纤维)与心血管疾病发病风险呈负相关[28]。
因膳食纤维有助于血糖控制,应鼓励糖尿病患者选择富含膳食纤维的食物,推荐糖尿病患者的膳食纤维摄入量应达到并超?
一、能量
1.车千红,赵晴,孙灿,等.新诊断的2型糖尿病患者营养素摄入量与营养参考指数(DRIs)对比分析.中国糖尿病杂志,2012,20:14-16.
2.Ikeda K,Fujimoto S,Goto M,et al.A new equation to estimate basal energy expenditure of patients with diabetes.Clin Nutr,2013,32(5):777-782.
3.Schadewaldt P,Nowotny B,Strassburger K,et al.Indirect calorimetry in humans:apostcalorimetric evaluation procedure for correction of metabolic monitor variability.Am J Clin Nutr,2013,97(4):763-773.
4.Tokunaga K,Furubayashi T.Dietary therapy for obesity.Nihon Rinsho,2013,71(2):315-319.
5.Perichart-Perera O,Balas-Nakash M,Rodríguez-Cano A,et al.Low Glycemic Index Carbohydrates versus All Types of Carbohydrates for Treating Diabetes in Pregnancy:A Randomized Clinical Trial to Evaluate the Effect of Glycemic Control.Int J Endocrinol,2012:296017.
6.Scott LK.Developmental mastery of diabetes-related tasks in children.Nurs Clin North Am,2013,48(2):329-342.
7.Kenkre J,Tan T,Bloom S.Treating the obese diabetic.Expert Rev Clin Pharmacol,2013,6(2):171-183.
8.American Diabetes Association,Bantle JP,Wylie-Rosett J,et al.Nutrition recommendations and interventions for diabetes:aposition statement of the American Diabetes Association.Diabetes Care,2008,31(Suppl 1):S61-78.
9.Klein S,Sheard NF,Pi-Sunyer X,et al.Weight management through lifestyle modification for the prevention and management of type 2diabetes:rationale and strategies:a statement of the American Diabetes Association,the North American Association for the Study of Obesity,and the American Society for Clinical Nutrition.Diabetes Care,2004,27 (8):2067-2073.
10.Norris SL,Zhang X,Avenell A,et al.Efficacy of pharmacotherapy for weight loss in adults with type 2diabetes mellitus:a meta-analysis.Arch Intern Med,2004,164(13):1395-1404.
11.Wolf AM,Conaway MR,Crowther JQ,et al.Translating lifestyle intervention to practice in obese patients with type 2diabetes:Improving Control with Activity and Nutrition(ICAN)study.Diabetes Care,2004,27(7):1570-1576.
12.Manning RM,Jung RT,Leese GP,et al.The comparison of four weight reduction strategies aimed at overweight patients with diabetes mellitus:four-year follow-up.Diabet Med,1998,15(6):497-502.
13.Franz MJ,VanWormer JJ,Crain AL,et al.Weight-loss outcomes:a systematic review and meta-analysis of weight-loss clinical trials with a minimum 1-year follow-up.J Am Diet Assoc,2007,107(10):1755-1767.
14.Wikstrand I,Torgerson J,Bostrm KB.Very low calorie diet(VLCD)followed by a randomized trial of corset treatment for obesity in primary care.Scand J Prim Health Care,2010,28(2):89-94.
15.Visek J,Lacigova S,Cechurova D,et al.Comparison of a low-glycemic index vs standard diabetic diet.Biomed Pap Med Fac Univ Palacky Olomouc Czech Repub,2012,158(1):112-116.
16.Bernaud FS,Rodrigues TC.Dietary fiber:adequate intake and effects on metabolism health.Arq Bras Endocrinol Metabol,2013,57(6):397-405.
17.中国营养学会.中国居民膳食营养素参考摄入量速查手册(2013版).北京:中国标准出版社,2014.
二、碳水化合物
1.Wheeler ML,Dunbar SA,Jaacks LM,et al.Macronutrients,food groups,and eating patterns in the management of diabetes:a systematic review of the literature,2010.Diabetes Care,2012,35:434-445.
2.Boden G,Sargrad K,Homko C,et al.Effect of a low-carbohydrate diet on appetite,blood glucose levels,and insulin resistance in obese patients with type 2diabetes.Ann Intern Med,2005,142:403-411.
3.Daly ME,Paisey R,Paisey R,et al.Shortterm effects of severe dietary carbohydrate-restriction advice in type 2diabetes:a randomized controlled trial.Diabet Med,2006,23:15-20.
4.Davis NJ,Tomuta N,Schechter C,et al.Comparative study of the effects of a 1-year dietary intervention of a low-carbohydrate diet versus a low-fat diet on weight and glycemic control in type 2diabetes.Diabetes Care,2009,32(7):1147-1152.
5.Dyson PA,Beatty S,Matthews DR.A low-carbohydrate diet is more effective in reducing body weight than healthy eating in both diabetic and non-diabetic subjects.Diabet Med,2007,24:1430-1435.
6.Yancy WS Jr,Foy M,Chalecki AM,et al.A low-carbohydrate,ketogenic diet to treat type 2diabetes.Nutr Metab(Lond),2005,2:34.
7.Stern L,Iqbal N,Seshadri P,et al.The effects of low-carbohydrate versus conventional weight loss diets in severely obese adults:one-year follow-up of a randomized trial.Ann Intern Med,2004,140:778-785.
8.Westman EC,Yancy WS Jr,Mavropoulos JC,et al.The effect of a low-carbohydrate,ketogenic diet versus a low-glycemic index diet on glycemic control in type 2diabetes mellitus.Nutr Metab(Lond),2008,5:36.
9.Haimoto H,Sasakabe T,Wakai K,et al.Effects of a low-carbohydrate diet on glycemic control in outpatients with severe type 2diabetes.Nutr Metab(Lond),2009,6:21.
10.Miyashita Y,Koide N,Ohtsuka M,et al.Beneficial effect of low carbohydrate in low calorie diets on visceral fat reduction in type 2diabetic patients with obesity.Diabetes Res Clin Pract,2004,65:235-241.
11.Wolever TM,Gibbs AL,Mehling C,et al.The Canadian Trial of Carbohydrates in Diabetes(CCD),a 1-y controlled trial of low-glycemic-index dietary carbohydrate in type 2 diabetes:no effect on glycated hemoglobin but reduction in C-reactive protein.Am J Clin Nutr,2008,87:114-125.
12.Jnsson T,Granfeldt Y,Ahrén B,et al.Beneficial effects of a Paleolithic diet on cardiovascular risk factors in type 2diabetes:a randomized cross-over pilot study.Cardiovasc Diabetol,2009,8:35.
13.Institute of Medicine.Dietary Reference Intakes:Energy,Carbohydrate,Fiber,Fat,Fatty Acids,Cholesterol,Protein,and Amino Acids.Washington DC:National Academies Press,2002.
14.Institute of Medicine,Food and Nutrition Board.Dietary Reference Intakes for Energy,Carbohydrate,Fiber,Fat,Fatty Acids,Cholesterol,Protein,and Amino Acids.Washington DC:National Academies Press,2002.
15.Klein S,Sheard NF,Pi-Sunyer X,et al.Weight management through lifestyle modification for the prevention and management of type 2diabetes:rationale and strategies:a statement of the American Diabetes Association,the North American Association for the Study of Obesity,and the American Society for Clinical Nutrition.Diabetes Care,2004,27:2067-2073.
16.Barnard ND,Cohen J,Jenkins DJ,et al.A low-fat vegan diet improves glycemic control and cardiovascular risk factors in a randomized clinical trial in individuals with type 2diabetes.Diabetes Care,2006,29:1777-1783.
17.Jenkins DJ,Wolever TM,Taylor RH,et al.Glycemic index of foods:aphysiological basis for carbohydrate exchange.Am J Clin Nutr,1981,34:362-366.
18.Anderson JW,Randles KM,Kendall CW,et al.Carbohydrate and fiber recommendations for individuals with diabetes:aquantitative assessment and meta-analysis of the evidence.J Am Coll Nutr,2004,23:5-17.
19.葛可佑.中国营养科学全书.北京:人民卫生出版社,2006.
20.Vuksan V,Jenkins DJ,Spadafora P,et al.Konjac-Mannan(Glucomannan)Improves Glycemia and Other Associated Risk Factors for Coronary Heart Disease in Type 2Diabetes.A Randomized Controlled Metabolic Trial.Diabetes Care,1999,22(6):913-919.
21.Chandalia M,Garg A,Lutjohann D,et al.Beneficial effects of high dietary fiber intake in patients with type 2diabetes mellitus.N Engl J Med,2000,342:1392-1398.
22.Buyken AE,Toeller M,Heitkamp G,et al.Relation of fibre intake to HbA1cand the prevalence of severe ketoacidosis and severe hypoglycemia.EURODIAB IDDM Complications Study Group.Diabetologia,1998,41:882-890.
23.Kalkwarf HJ,Bell RC,Khoury JC,et al.Dietary fiber intakes and insulin requirements in pregnant women with type 1diabetes.J Am Diet Assoc,2001,101:305-310.
24.Giacco R,Parillo M,Rivellese AA,et al.Long-term dietary treatment with increased amounts of fiber rich low-glycemic index natural foods improves blood glucose control and reduces the number of hypoglycemic events in type 1diabetic patients.Diabetes Care,2000,23(10):1461-1466.
25.Qi L,Meigs JB,Liu S,et al.Dietary fibers and glycemic load,obesity,and plasma adiponectin levels in women with type 2diabetes.Diabetes Care,2006,29:1501-1505.
26.Qi L,van Dam RM,Liu S,et al.Whole-grain,bran,and cereal fiber intakes and markers of systemic inflammation in diabetic women.Diabetes Care,2006,29:207-211.
27.Liese AD,Roach AK,Sparks KC,et al.Whole-grain intake and insulin sensitivity:the Insulin Resistance Atherosclerosis Study.Am J Clin Nutr,2003,78:965-971.
28.Jacobs DR Jr,Meyer KA,Kushi LH,et al.Whole-grain intake may reduce the risk of ischemic heart disease death in post-menopausal women:the Iowa Women’s Health Study.Am J Clin Nutr,1998,68:248-257.
29.Dworatzek PD,Dworatzek PD,Arcudi K,et al.Canadian Diabetes Association Clinical Practice Guidelines Expert Committee.Can J Diabetes,2013(37):S45-S55.
30.Otten J,Hellwig J,Meyer L.Acceptable macronutrient distribution ranges.Dietary Reference Intakes.Washington DC:National Academies Press,2006:70.
31.Franz MJ,Bantle JP,Beebe CA,et al.Evidence based nutrition principles and recommendations for the treatment and prevention of diabetes and related complications.Diabetes Care,2002,25:148-198.
32.Cooper PL,Wahlqvist ML,Simpson RW.Sucrose versus saccharin as an added sweetener in non-insulin-dependent diabetes:short-and medium-term metabolic effects.Diabet Med,1988,5:676-680.
33.Chantelau EA,Gsseringer G,Sonnenberg GE,et al.Moderate intake of sucrose does not impair metabolic control in pump-treated diabetic out-patients.Diabetologia,1985,28:204-207.
34.Colagiuri S,Miller JJ,Edwards RA.Metabolic effects of adding sucrose and aspartame to the diet of subjects with non-insulin-dependent diabetes mellitus.Am J Clin Nutr,1989,50:474-478.
35.Sievenpiper JL,de Souza RJ,Mirrahimi A,et al.Effect of fructose on body weight in controlled feeding trials:a systematic review and meta-analysis.Ann Intern Med,2012,156:291-304.
36.Sievenpiper JL,Chiavaroli L,de Souza RJ,et al.“Catalytic”doses of fructose may benefit glycaemic control without harming cardio metabolic risk factors:a small meta-analysis of randomised controlled feeding trials.Br J Nutr,2012,108:418-423.
37.Ha V,Sievenpiper JL,de Souza RJ,et al.Effect of fructose on blood pressure:a systematic review and meta-analysis of controlled feeding trials.Hypertension,2012,59:787-795.
38.Wang DD,Sievenpiper JL,de Souza RJ,et al.The effect of fructose intake onserum uric acid:vary among controlled dietary trials.J Nutr,2012,142:916-923.
39.Cozma AI,Sievenpiper JL,de Souza RJ,et al.Effect of fructose on glycemic control in diabetes:a meta-analysis of controlled feeding trials.Diabetes Care,2012,35:1611-1620.
40.Livesey G,Taylor R.Fructose consumption and consequences for glycation,plasmid triacylglycerol,and body weight:meta-analyses and meta-regression models of intervention studies.Am J Clin Nutr,2008,88:1419-1437.
41.Jenkins DJ,Srichaikul K,Kendall CW,et al.The relation of low glycaemic index fruit consumption to glycaemic control and risk factors for coronary heart disease in type 2 diabetes.Diabetologia,2011,54:271-279.
42.Sievenpiper JL,Carleton AJ,Chatha S,et al.Heterogeneous effects of fructose on blood lipids in individuals with type 2diabetes:systematic review and meta-analysis of experimental trials in humans.Diabetes Care,2009,32:1930-1937.
43.Howard AA,Arnsten JH,Gourevitch MN.Effect of alcohol consumption on diabetes mellitus:a systematic review.Ann Intern Med,2004,140:211-219.
44.Kerr D,Macdonald IA,Heller SR,et al.Alcohol causes hypoglycaemic unawareness in healthy volunteers and patients with type 1(insulin dependent)diabetes.Diabetologia,1990,33:216-221.
45.Kerr D,Penfold S,Zouwail S,et al.The influence of liberal alcohol consumption on glucose metabolism in patients with type 1 diabetes:apilot study.QJM,2009,102:169-174.
46.Koppes LL,Dekker JM,Hendriks HF,et al.Moderate alcohol consumption lowers the risk of type 2diabetes:a meta-analysis of prospective observational studies.Diabetes Care,2005,28:719-725.
47.Nanchahal K,Ashton WD,Wood DA.Alcohol consumption,metabolic cardiovascular risk factors and hypertension in women.Int J Epidemiol,2000,29:57-64.
48.Reynolds K,Lewis B,Nolen JD,et al.Alcohol consumption and risk of stroke:a metaanalysis.JAMA,2003,289:579-588.
49.Richardson T,Weiss M,Thomas P,et al.Day after the night before:influence of evening alcohol on risk of hypoglycemia in patients with type 1diabetes.Diabetes Care,2005,28:1801-1802.
50.Cheyne EH,Sherwin RS,Lunt MJ,et al.Influence of alcohol on cognitive performance during mild hypoglycaemia:implications for Type 1diabetes.Diabet Med,2004,21:230-237.
51.Pietraszek A,Gregersen S,Hermansen K.Alcohol and type 2diabetes:A review.Nutr Metab Cardiovasc Dis,2010,20:366-375.
52.The Department of Health and Human Services,the Department of Agriculture.Dietary Guidelines for Americans.Washington DC:US Govt Printing Office,2005.
三、脂肪
1.何宇纳,翟凤英,王志宏,等.中国居民膳食能量、蛋白质、脂肪的来源构成及变化.营养学报,2005,5:358-362.
2.王陇德.2002中国居民营养与健康状况调查·综合报告.北京:人民卫生出版社,2005.
3.Davis NJ,Tomuta N,Schechter C,et al.Comparative study of the effects of a 1-year dietary intervention of a low-carbohydrate diet versus a low-fat diet on weight and glycemic control in type 2diabetes.Diabetes Care,2009,7:1147-1152.
4.Kodama S,Saito K,Tanaka S,et al.Influence of fat and carbohydrate proportions on the metabolic profile in patients with type 2diabetes:a meta-analysis.Diabetes Care,2009,5:959-965.
5.Hu T,Mills KT,Yao L,et al.Effects of low-carbohydrate diets versus low-fat diets on metabolic risk factors:a meta-analysis of randomized controlled clinical trials.Am J Epidemiol,2012,176(Suppl 7):S44-S54.
6.Cao Y,Mauger DT,Pelkman CL,et al.Effects of moderate(MF)versus lower fat(LF)diets on lipids and lipoproteins:a meta-analysis of clinical trials in subjects with and without diabetes.J Clin Lipidol,2009,1:19-32.
7.Hooper L,Summerbell CD,Thompson R,et al.Reduced or modified dietary fat for preventing cardiovascular disease.Cochrane Database Syst Rev,2011,7:CD002137.
8.Hooper L,Abdelhamid A,Moore HJ,et al.Effect of reducing total fat intake on body weight:systematic review and meta-analysis of randomized controlled trials and cohort studies.BMJ,2012,6:e7666.
9.Alhazmi A,Stojanovski E,McEvoy M,et al.Macronutrient intakes and development of type 2diabetes:a systematic review and meta-analysis of cohort studies.J Am Coll Nutr,2012,4:243-258.
10.周晓星,张波,黄莉莉,等.高胆固醇血症患者膳食脂肪摄入与血脂变化的相关性研究.中华预防医学杂志,2008,10:753-757.
11.Aronis KN,Khan SM,Mantzoros CS.Effects of trans fatty acids on glucose homeostasis:a meta-analysis of randomized,placebo-controlled clinical trials.Am J Clin Nutr,2012,5:1093-1099.
12.Ajala O,English P,Pinkney J.Systematic review and meta-analysis of different dietary approaches to the management of type 2diabetes.Am J Clin Nutr,2013,3:505-516.
13.Schwingshackl L,Strasser B,Hoffmann G.Effects of monounsaturated fatty acids on cardiovascular risk factors:A systematic review and meta-analysis.Ann Nutr Metab,2011,59:176-186.
14.Schwingshackl L,Strasser B,Hoffmann G.Effects of monounsaturated fatty acids on glycaemic control in patients with abnormal glucose metabolism:a systematic review and meta-analysis.Ann Nutr Metab,2011,4:290-296.
15.Schwingshackl L,Hoffmann G.Monounsaturated fatty acids and risk of cardiovascular disease:synopsis of the evidence available from systematic reviews and meta-analyses.Nutrients,2012,12:1989-2007.
16.Villegas R,Xiang YB,Elasy T,et al.Fish,shellfish,and long-chain n-3fatty acid consumption and risk of incident type 2diabetes in middle-aged Chinese men and women.Am J Clin Nutr,2011,2:543-551.
17.Nanri A,Mizoue T,Noda M,et al.Fish intake and type 2diabetes in Japanese men and women:the Japan Public Health Center-based Prospective Study.Am J Clin Nutr,2011,94:884-891.
18.Xun P,He K.Fish Consumption and Incidence of Diabetes:meta-analysis of data from 438,000individuals in 12independent prospective cohorts with an average 11-year follow-up.Diabetes Care,2012,4:930-938.
19.Wallin A,Di Giuseppe D,Orsini N,et al.Fish consumption,dietary long-chain n-3fatty acids,and risk of type 2diabetes:systematic review and meta-analysis of prospective studies.Diabetes Care,2012,4:918-929.
20.Zheng JS,Huang T,Yang J,et al.Marine N-3polyunsaturated fatty acids are inversely associated with risk of type 2diabetes in Asians:a systematic review and meta-analysis.PLoS One,2012,9:e44525.
21.Brostow DP,Odegaard AO,Koh WP,et al.Omega-3fatty acids and incident type 2diabetes:the Singapore Chinese Health Study.Am J Clin Nutr,2011,2:520-526.
22.Wu JH,Micha R,Imamura F,et al.Omega-3fatty acids and incident type 2diabetes:a systematic review and meta-analysis.Br J Nutr,2012,107:S214-S227.
23.Pan A,Chen M,Chowdhury R,et al.α-Linolenic acid and risk of cardiovascular disease:a systematic review and meta-analysis.Am J Clin Nutr,2012,6:1262-1273.
24.Hartweg J,Perera R,Montori V,et al.Omega-3polyunsaturated fatty acids(PUFA)for type 2diabetes mellitus.Cochrane Database Syst Rev,2008,1:CD003205.
25.Musa-Veloso K,Binns MA,Kocenas A,et al.Impact of low v.moderate intakes of longchain n-3fatty acids on risk of coronary heart disease.British Journal of Nutrition,2011,106:1129-1141.
26.Houston DK,Ding J,Lee JS,et al.Dietary fat and cholesterol and risk of cardiovascular disease in older adults:the Health ABC Study.Nutr Metab Cardiovasc Dis,2011,6:430-437.
四、蛋白质
1.Ajala O,English P,Pinkney J.Systematic review and meta-analysis of different dietary approaches to the management of type 2diabetes.Am J Clin Nutr,2013,3:505-516.
2.Gannon MC,Nuttall FQ.Amino Acid Ingestion and Glucose Metabolism—A Review.IUBMB Life,2010,9:660-668.
3.Santesso N,Akl EA,Bianchi M,et al.Effects of higher-versus lower-protein diets on health outcomes:a systematic review and meta-analysis.Eur J Clin Nutr,2012,7:780-788.
4.Liu ZM,Chen YM,Ho SC,et al.Effects of soy protein and isoflavones on glycemic control and insulin sensitivity:a 6-mo double-blind,randomized,placebo-controlled trial in postmenopausal Chinese women with prediabetes or untreated early diabetes.Am J Clin Nutr,2010,91:1394-1401.
5.Yang B,Chen Y,Xu T,et al.Systematic review and meta-analysis of soy products consumption in patients with type 2 diabetes mellitus.Asia Pac J Clin Nutr,2011,4:593-602.
6.Gardner CD,Kiazand A,Alhassan S,et al.Comparison of the Atkins,Zone,Ornish,and LEARN Diets for Change in Weight and Related Risk Factors Among Overweight Premenopausal Women The A TO Z Weight Loss Study:A Randomized Trial.JAMA,2007,9:969-977.
7.Dong JY,Zhang ZL,Wang PY,et al.Effects of high-protein diets on body weight,glycaemic control,blood lipids and blood pressure in type 2diabetes:meta-analysis of randomised controlled trials.Br J Nutr,2013,5:1-9.
8.Krebs JD,Elley CR,Parry-Strong A,et al.The Diabetes Excess Weight Loss(DEWL)Trial:a randomised controlled trial of high-protein versus high-carbohydrate diets over 2 years in type 2diabetes.Diabetologia,2012,4:905-914.
9.Sousa GT,Lira FS,Rosa JC,et al.Dietary whey protein lessens several risk factors for metabolic diseases:a review.Lipids Health Dis,2012,10:11-67.
五、维生素及微量元素
1.Sharafetdinov KH,Plotnikova OA,Meshcheriakova VA,et al.Vitamin supply in patients with non-insulin-dependent diabetes mellitus.Klin Med,1999,77(4):26-28.
2.Perry JR,Ferrucci L,Bandinelli S,et al.Circulatingβ-carotene levels and type 2diabetescause or effect?Diabetologia,2009,52(10):2117-2121.
3.Kataja-Tuomola MK,Kontto JP,MnnistS,et al.Intake of antioxidants and risk of type 2diabetes in a cohort of male smokers.Eur J Clin Nutr,2011,65(5):590-597.
4.Azar M,Basu A,Jenkins AJ,et al.Serum Carotenoids and Fat-Soluble Vitamins in Women With Type 1 Diabetes and Preeclampsia:a longitudinal study.Diabetes Care,2011,34(6):1258-1264.
5.Prasad M,Takkinen HM,Nevalainen J,et al.Are serumα-andβ-carotene concentrations associated with the development of advanced beta-cell autoimmunity in children with increased genetic susceptibility to type 1diabetes?Diabetes Metab,2011,37(2):162-167.
6.Song Y,Cook NR,Albert CM,et al.Effects of Vitamins C and E and b-carotene on the risk of type 2diabetes in women at high risk of cardiovascular disease:a randomized controlled trial.Am J Clin Nutr,2009,90(2):429-437.
7.Mazloom Z,Hejazi N,Dabbaghmanesh MH,et al.Effect of Vitamin C supplementation on postprandial oxidative stress and lipid profile in type 2diabetic patients.Pak J Biol Sci,2011,14(19):900-904.
8.Kataja-Tuomola MK,Kontto JP,MnnistS,et al.Effect of alpha-tocopherol and betacarotene supplementation on macrovascular complications and total mortality from diabetes:results of the ATBC Study.Ann Med,2010,42(3):178-186.
9.McCance DR,Holmes VA,Maresh MJ,et al.Vitamins C and E for prevention of pre-eclampsia in women with type 1 diabetes(DAPIT):a randomised placebo-controlled trial.Lancet,2010,376(9737):259-266.
10.American Diabetes Association,Bantle JP,Wylie-Rosett J,et al.Nutrition Recommendations and Interventions for Diabetes:A position statement of the American Diabetes Association.Diabetes Care,2008,31(Suppl 1):S61-78.
11.Atsumi H,Kitada M,Kanasaki K,et al.Reversal of redox-dependent inhibition of diacylglycerol kinase by antioxidants in mesangial cells exposed to high glucose.Mol Med Rep,2011,4(5):923-927.
12.Azar M,Basu A,Jenkins AJ,et al.Serum carotenoids and fat-soluble Vitamins in women with type 1diabetes and preeclampsia:a longitudinal study.Diabetes Care,2011,34(6):1258-1264.
13.Illison VK,RondóPH,de Oliveira AM,et al.The relationship between plasma alpha-tocopherol concentration and Vitamin E intake in patients with type 2diabetes mellitus.Int J Vitam Nutr Res,2011,81(1):12-20.
14.Afzal S,Bojesen SE,Nordestgaard BG.Low 25-Hydroxy Vitamin D and Risk of Type 2 Diabetes:A Prospective Cohort Study and Meta analysis.Clin Chem,2013,59(2):381-391.
15.Poel YH,Hummel P,Lips P,et al.Vitamin D and gestational diabetes:A systematic review and Meta-analysis.European Journal of Internal Medicine,2012,23(5):465-469.
16.George PS,Pearson ER,Witham MD.Effect of Vitamin D supplementation on glycaemic control and insulin resistance:a systematic review and Meta-analysis.Diabet Med,2012,29(8):142-150.
17.Phan BA,Muoz L,Shadzi P,et al.Effects of niacin on glucose levels,coronary stenosis progression,and clinical events in subjects with normal baseline glucose levels(<100mg/dl):a combined analysis of the Familial Atherosclerosis Treatment Study(FATS),HDL-Atherosclerosis Treatment Study(HATS),Armed Forces Regression Study (AFREGS),and Carotid Plaque Composition by MRI during lipid-lowering(CPC)study.Am J Cardiol,2013,111(3):352-355.
18.Guyton JR,Fazio S,Adewale AJ,et al.Effect of extended-release niacin on new-onset diabetes among hyperlipidemic patients treated with ezetimibe/simvastatin in a randomized controlled trial.Diabetes Care,2012,35(4):857-860.
19.Bays H,Giezek H,McKenney JM,et al.Extended-release niacin/laropiprant effects on lipoprotein subfractions in patients with type 2diabetes mellitus.Metab Syndr Relat Disord,2012,10(4):260-266.
20.Bostom AG,Maclean AA,Maccubbin D,et al.Extended-release niacin/laropiprant lowers serum phosphorus concentrations in patients with type 2diabetes.J Clin Lipidol,2011,5(4):281-287.
21.Hamilton SJ,Chew GT,Davis TM,et al.Niacin improves small artery vasodilatory function and compliance in statin-treated type 2diabetic patients.Diab Vasc Dis Res,2010,7 (4):296-299.
22.Han T,Bai J,Liu W,et al.A systematic review and Meta-analysis ofα-lipoic acid in the treatment of diabetic peripheral neuropathy.Eur J Endocrinol,2012,167(4):465-471.
23.Sudchada P,Saokaew S,Sridetch S,et al.Effect of folic acid supplementation on plasma total homocysteine levels and glycemic control in patients with type 2diabetes:a systematic review and Meta-analysis.Diabetes Res Clin Pract,2012,98(1):151-158.
24.Alian Z,Hashemipour M,Dehkordi EH,et al.The effects of folic acid on markers of endothelial function in patients with type 1diabetes mellitus.Med Arh,2012,66(1):12-15.
25.Keogh JB,Cleanthous X,Wycherley TP,et al.Increased thiamine intake may be required to maintain thiamine status during weight loss in patients with type 2diabetes.Diabetes Res Clin Pract,2012,98(3):40-42.
26.Gonzlez-Ortiz M,Martínez-Abundis E,Robles-Cervantes JA,et al.Effect of thiamine administration on Metabolic profile,cytokines and inflammatory markers in drug-nave patients with type 2diabetes.Eur J Nutr,2011,50(2):145-149.
27.Fraser DA,Diep LM,Hovden IA,et al.The effects of long-term oral benfotiamine supplementation on peripheral nerve function and inflammatory markers in patients with type 1diabetes:a 24-month,double-blind,randomized,placebo-controlled trial.Diabetes Care,2012,35(5):1095-1097.
28.Alkhalaf A,Klooster A,van Oeveren W,et al.A double-blind,randomized,placebo-controlled clinical trial on benfotiamine treatment in patients with diabetic nephropathy.Diabetes Care,2010,33(7):1598-1601.
29.Rabbani N,Alam SS,Riaz S,et al.High-dose thiamine therapy for patients with type 2 diabetes and microalbuminuria:a randomised,double-blind placebo-controlled pilot study.Diabetologia,2009,52(2):208-212.
30.Farvid MS,Homayouni F,Amiri Z,et al.Improving neuropathy scores in type 2diabetic patients using micronutrients supplementation.Diabetes Res Clin Pract,2011,93(1):86-94.
31.House AA,Eliasziw M,Cattran DC,et al.Effect of B-Vitamin therapy on progression of diabetic nephropathy:a randomized controlled trial.JAMA,2010,303(16):1603-1609.
32.De Jager J,Kooy A,Lehert P,et al.Long term treatment with metformin in patients with type 2diabetes and risk of Vitamin B-12deficiency:randomised placebo controlled trial.BMJ,2010,340:c2181.
33.Talaei A,Siavash M,Majidi H,et al.Vitamin B12 may be more effective than nortriptyline in improving painful diabetic neuropathy.Int J Food Sci Nutr,2009,60(Suppl 5):71-76.
34.Farvid MS,Jalali M,Siassi F,et al.Comparison of the effects of Vitamins and/or mineral supplementation on glomerular and tubular dysfunction in type 2diabetes.Diabetes Care,2005,28(10):2458-2464.
35.Barringer TA,Kirk JK,Santaniello AC,et al.Effect of a multivitamin and mineral supplement on infection and quality of life.A randomized,double-blind,placebo-controlled trial.Ann Intern Med,2003,138(5):365-371.
36.McCance DR,Holmes VA,Maresh MJ,et al.Vitamins C and E for prevention of pre-eclampsia in women with type 1 diabetes(DAPIT):a randomised placebo-controlled trial.Lancet,2010,376(9737):259-266.
37.Schidfar F,Aghasi M,Vafa M,et al.Effects of combination of zinc and Vitamin A supplementation on serum fasting blood sugar,insulin,apoprotein B and apoprotein A-1in patients with type I diabetes.Int J Food Sci Nutr,2010,61(2):182-191.
六、无机盐及微量元素
1.Liu Y,Jing H,Wang J,et al.Micronutrients decrease incidence of common infections in type 2diabetes outpatients.Asia Pac J Clin Nutr,2011,20(3):375-382.
2.Bantle JP,Wylie-Rosett J,et al.Nutrition recommendations and interventions for diabetes:aposition statement of the American Diabetes Association.Diabetes Care,2008,31 (1):S61-78.
3.Suckling RJ,He FJ,Macgregor GA.Altered dietary salt intake for preventing and treating diabetic kidney disease.Cochrane Database Syst Rev,2010,8(12):1-51.
4.Nikooyeh B,Neyestani TR,Farvid M,et al.Daily consumption of vitamin D-or vitamin D+calcium-fortified yogurt drink improved glycemic control in patients with type 2diabetes:a randomized clinical trial.Am J Clin Nutr,2011,93(4):764-771.
5.Algotar AM,Stratton MS,Stratton SP,et al.No effect of selenium supplementation on serum glucose levels in men with prostate cancer.Am J Med,2010,123(8):765-768.
6.Rayman MP,Blundell-Pound G,Pastor-Barriuso R,et al.A Randomized Trial of Selenium Supplementation and Risk of Type-2Diabetes,as Assessed by Plasma Adiponectin.PLoS One,2012,7(9):1-9.
7.Rees K,Hartley L,Day C,et al.Selenium supplementation for the primary prevention of cardiovascular disease.Cochrane Database Syst Rev,2013,Issue 1.
8.Rayman MP.Selenium and human health.Lancet,2012,379(9822):1256-1268.
9.邵聪,吕肖峰,肖新华,等.天麦消渴片治疗中国新诊断2型糖尿病患者的疗效研究.中华医学杂志,2012,92(22):1522-1526.
10.Sharma S,Agrawal RP,Choudhary M,et al.Beneficial effect of chromium supplementation on glucose,HbA1cand lipid variables in individuals with newly onset type-2diabetes.Journal of Trace Elements in Medicine and Biology,2012,25(3):149-153.
11.Cefalu WT,Rood J,Pinsonat P,et al.Characterization of the metabolic and physiologic response to chromium supplementation in subjects with type 2diabetes mellitus.Metabolism Clinical and Experimental,2010,59(5):755-762.
12.Król E,Krejpcio Z,Byks H,et al.Effects of Chromium Brewer’s Yeast Supplementation on Body Mass,Blood Carbohydrates,and Lipids and Minerals in Type 2Diabetic Patients.Biol Trace Elem Res,2011,143(2):726-737.
13.Iqbal N,Cardillo S,Volger S,et al.Chromium Picolinate Does Not Improve Key Features of Metabolic Syndrome in Obese Nondiabetic Adults.Metabolic Syndrome And Related Disorders,2009,7(2):143-150.
14.Ali A,Ma Y,Reynolds J,et al.Chromium effects on glucose tolerance and insulin sensitivity in persons at risk for diabetes mellitus.Endocr Pract,2011,17(1):16-25.
15.Jain SK,Kahlon G,Morehead L,et al.Effect of chromium dinicocysteinate supplementation on circulating levels of insulin,TNF-α,oxidative stress,and insulin resistance in type 2diabetic subjects:Randomized,double-blind,placebo-controlled study.Mol Nutr Food Res,2012,56(8):1333-1341.
16.Chan KK,Chan BC,Lam KF,et al.Iron supplement in pregnancy and development of gestational diabetes—a randomized placebo-controlled trial.International Journal of Obstetrics and Gynaecology,2009,116(6):789-797.
17.Bao W,Rong Y,Rong S,et al.Dietary iron intake,body iron stores,and the risk of type 2diabetes:a systematic review and meta-analysis.BMC Med,2012,119(10):1-13.
18.Zhao Z,Li S,Liu G,et al.Body iron stores and heme-iron intake in relation to risk of type 2diabetes:a systematic review and meta-analysis.PLoS One,2012,7(7):1-17.
19.Kanoni S,Nettleton JA,Hivert MF,et al.Total Zinc Intake May Modify the Glucose-Raising Effect of a Zinc Transporter(SLC30A8)Variant A 14-Cohort Meta-analysis.Diabetes,2011,60(9):2407-2416.
20.Mooren FC,Krüger K,Vlker K,et al.Oral magnesium supplementation reduces insulin resistance in non-diabetic subjects-a double-blind,placebo-controlled,randomized trial.Diabetes Obes Metab,2011,13(3):281-284.
七、甜味剂
1.Franz MJ,Bantle JP,Beebe CA,et al.Evidence-based nutrition principles and recommendations for the treatment and prevention of diabetes and related complications.Diabetes Care,2002,25(1):148-198.
2.Gardana C,Scaglianti M,Simonetti P.Evaluation of steviol and its glycosides in Stevia rebaudiana leaves and commercial sweetener by ultra-high-performance liquid chromatography-mass spectrometry.J Chromatogr A,2010,1217(9):1463-1470.
3.Gardner C,Wylie-Rosett J,Gidding SS,et al.Nonnutritive sweeteners:current use and health perspectives:a scientific statement from the American Heart Association and the American Diabetes Association.Diabetes Care,2012,35(8):1798-1808.
4.Wiebe N,Padwal R,Field C,et al.A systematic review on the effect of sweeteners on glycemic response and clinically relevant outcomes.BMC Med,2011,9:123.
5.Brunner S,Holub I,Theis S,et al.Metabolic effects of replacing sucrose by isomaltulose in subjects with type 2diabetes:a randomized double-blind trial.Diabetes Care,2012,35(6):1249-1251.
6.Hayashi N,Iida T,Yamada T,et al.Study on the postprandial blood glucose suppression effect of D-psicose in borderline diabetes and the safety of long-term ingestion by normal human subjects.Biosci Biotechnol Biochem,2010,74(3):510-519.
7.Raben A,Vasilaras TH,Moller AC,et al.Sucrose compared with artificial sweeteners:different effects on ad libitum food intake and body weight after 10wk of supplementation in overweight subjects.Am J Clin Nutr,2002,76(4):721-729.
七、甜味剂
1.Franz MJ,Bantle JP,Beebe CA,et al.Evidence-based nutrition principles and recommendations for the treatment and prevention of diabetes and related complications.Diabetes Care,2002,25(1):148-198.
2.Gardana C,Scaglianti M,Simonetti P.Evaluation of steviol and its glycosides in Stevia rebaudiana leaves and commercial sweetener by ultra-high-performance liquid chromatography-mass spectrometry.J Chromatogr A,2010,1217(9):1463-1470.
3.Gardner C,Wylie-Rosett J,Gidding SS,et al.Nonnutritive sweeteners:current use and health perspectives:a scientific statement from the American Heart Association and the American Diabetes Association.Diabetes Care,2012,35(8):1798-1808.
4.Wiebe N,Padwal R,Field C,et al.A systematic review on the effect of sweeteners on glycemic response and clinically relevant outcomes.BMC Med,2011,9:123.
5.Brunner S,Holub I,Theis S,et al.Metabolic effects of replacing sucrose by isomaltulose in subjects with type 2diabetes:a randomized double-blind trial.Diabetes Care,2012,35(6):1249-1251.
6.Hayashi N,Iida T,Yamada T,et al.Study on the postprandial blood glucose suppression effect of D-psicose in borderline diabetes and the safety of long-term ingestion by normal human subjects.Biosci Biotechnol Biochem,2010,74(3):510-519.
7.Raben A,Vasilaras TH,Moller AC,et al.Sucrose compared with artificial sweeteners:different effects on ad libitum food intake and body weight after 10wk of supplementation in overweight subjects.Am J Clin Nutr,2002,76(4):721-729.
八、二甲双胍与营养素
1.MacIsaac RJ,Jerums G.Intensive Glucose Control and Cardiovascular outcomes in Type 2 Diabetes.Heart,Lung and Circulation,2011,20:647-654.
2.Holman RR,Paul SK,Bethel MA,et al.10-Year Follow-up of Intensive Glucose Control in Type 2Diabetes.N Engl J Med,2008,359:1577-1589.
3.Kendall D,Vail A,Amin R,et al.Metformin in Obese Children and Adolescents:The MOCA Trial.J Clin Endocrinol Metab,2013,98(1):322-329.
4.Reinstater L,Qi YP,Williamson RS,et al.Association of Biochemical B12Deficiency with Metformin Therapy and Vitamin B12Supplements:the National Health and Nutrition Examination Survey,1999-2006.Diabetes Care,2012,35:327-333.
5.Qureshi S,Ainsworth A,Winocour P.Metformin therapy and assessment for Vitamin B12 deficiency:is it necessary?Practical Diabetes,2011,28:302-304.
6.de Jager J,Kooy A,Lehert P,et al.Long term treatment with metformin in patients with type 2diabetes and risk of Vitamin B-12deficiency:randomized placebo controlled trial.BMJ,2010,340:c2181.
7.Pflipsen MC Oh RC,Saguil A.The Prevalence of Vitamin B12Deficiency in Patients with Type 2Diabetes:A Cross-Sectional Study.J Am Board Fam Med,2009,22:528-534.
8.Hermann L,Nilsson B,Wettre S.Vitamin B12status of patients treated with metformin:a cross-sectional cohort study.British Journal of Diabetes &Vascular Disease,2004,4:401.
9.Nervo M,Lubini A,Raimundo FV,et al.Vitamin B12in metformin-treated diabetic patients:a cross-sectional study in Brazil.Rev Assoc Med Bras,2011,57:46-49.
10.Liu KW,Dai LK,Jean W.Metformin-related Vitamin B12deficiency.Age Ageing,2006,35:200-201.
11.Bell D.Metformin-induced Vitamin B12deficiency presenting as a peripheral neuropathy.South Med J,2010,103:265-267.
12.Kumthekar AA,Gidwani HV,Kumthekar AB.Metformin Associated B12 Deficiency.Journal of the Association of Physicians of India,2012,60:58-60.
13.Kos E,Liszek MJ,Emanuele MA,et al.Effect of metformin therapy on Vitamin D and Vitamin B12levels in patients with type 2diabetes mellitus.Endocr Pract,2012,18:179-184.
14.Ting RZ,Szeto CC,Chan MH,et al.Risk Factors of Vitamin B12 Deficiency in Patients Receiving Metformin.Arch Intern Med,2006,166:1975-1979.
15.Kibirige D,Mwebaze R.Vitamin B12deficiency among patients with diabetes mellitus:is routine screening and supplementation justified?Journal of Diabetes &Metabolic Disorders,2013,12:17.
九、α-葡萄糖苷酶抑制剂与营养素
1.中华医学会糖尿病学分会.中国2型糖尿病防治指南(2010年版).北京:北京大学医学出版社,2011.
2.Van de Laar FA,Lucassen PL,Akkermans RP,et al.Alpha-glucosidase inhibitors for type 2diabetes mellitus.Cochrane Database Syst Rev2005(2):CD003639.
3.范亚平,蒋季杰,钱桐荪.糖尿病治疗的新选择—α-葡萄糖苷酶抑制剂.国外医学·内科学分册,1993,20(9):392-393.
4.Hwu CM,Ho LT,Fuh MM,et al.Acarbose improves glycemic control in insulin-treated Asian type 2diabetic patients:Results from a multinational,placebo-controlled study.Diabetes Res Clin Pract,2003,60:111-118.
5.Mughal MA,Memon MY,Zardari MK,et al.Effect of acarbose on glycemic control,serum lipids and lipoproteins in type 2diabetes.J Pak Med Assoc,2000,50(5):152-156.
十、植物化学物
1.Miettinen TA,Puska P,Gylling H,et al.Reduction of serum cholesterol with sitostanolester margarine in a mildly hypercholesterolemic population.N Engl J Med,1995,333 (20):1308-1312.
2.Musa-VelosoK,Poon TH,Elliot JA,et al.A comparison of the LDL-cholesterol lowering efficacy of plant stanols and plant sterols over a continuous dose range:results of a Metaanalysis of randomized,placebo-controlled trials.Prostaglandins,Leukotrienes and Essential Fatty Acids,2011,85(1):9-28.
3.Genser B,Silbernagel G,De Backer G,et al.Plant sterols and cardiovascular disease:a systematic review and Meta-analysis.European Heart Journal,2012,33(4):444-451.
4.Baker WL,Baker EL,Coleman CI.The effect of plant sterols or stanols on lipid parameters in patients with type 2diabetes:a Meta-analysis.Diabetes Res Clin Pract,2009,84 (2):33-37.
5.Expert Panel on Detection,Evaluation,Treatment of High Blood Cholesterol in A-dults.Executive summary of the third report of The National Cholesterol Education Program(NCEP)Expert panel on detection,evaluation,and treatment of high blood cholesterol in adults(Adult Treatment PanelⅢ).JAMA,2001,285(19):2486-2497.
6.Tempfer CB,Froese G,Henize G,et al.Side effects of phytoestrogens:a meta-analysis of randomized trials.Am J Med,2009,122(10):939-946.
7.Jayagopal V,Albertazzi P,Kilpatrick ES,et al.Beneficial effects of soy phytoestrogen intake in postmenopausal women with type 2 diabetes.Diabetes Care,2002,25(10):1709-1714.
8.Curtis PJ,Sampson M,Potter J,et al.Chronic ingestion of flavan-3-ols and isoflavones improves insulin sensitivity and lipoprotein status and attenuates estimated 10-Year CVD risk in medicated postmenopausal women with type 2diabetes a 1-year,double-blind,randomized,controlled trial.Diabetes care,2012,35(2):226-232.
9.Llaneza P,Gonzlez C,Fernndez-Iarrea J,et al.Soy isoflavones improve insulin sensitivity without changing serum leptin among postmenopausal women.Climacteric,2012,15 (6):611-620.
10.Zhang YB,Chen WH,Guo JJ,et al.Soy isoflavone supplementation could reduce body weight and improve glucose Metabolism in non-Asian postmenopausal women-a meta-analysis.Nutrition,2013,29(1):8-14.
11.Ricci E,Cipriani S,Chiaffarion F,et al.Effects of soy isoflavones and genistein on glucose Metabolism in perimenopausal and postmenopausal non-Asian women:a meta-analysis of randomized controlled trials.Menopause,2010,17(5):1080-1086.
12.Liu YJ,Zhan J,Liu XL,et al.Dietary flavonoids intake and risk of type 2diabetes:a meta-analysis of prospective cohort studies.Clin Nutr,2014,33(1):59-63.
13.Liu K,Zhou R,Wang B,et al.Effect of green tea on glucose control and insulin sensitivity:a Meta-analysis of 17randomized controlled trials.Am J Clin Nut,2013,98:340-348.
14.Fukino Y,Ikeda A,Maruyama K,et al.Randomized controlled trial for an effect of green tea-extract powder supplementation on glucose abnormalities.Eur J Clin Nutr,2008,62:953-960.
15.Kim A,Chiu A,Barone MK,et al.Green tea catechins decrease total and low-density lipoprotein cholesterol:a systematic review and Meta-analysis.Journal of the American Dietetic Association,2011,111(11):1720-1729.
16.Zheng XX,Xu YL,Li SH,et al.Green tea intake lowers fasting serum total and LDL cholesterol in adults:a Meta-analysis of 14randomized controlled trials.Am J Clin Nut,2011,94(2):601-610.
17.Mozaffari-Kjosravi H,Ahadi Z,Barzegar K.The effect of green tea and sour tea on blood pressure of patients with Type 2Diabetes:a randomized clinical trial.Journal of Dietary Supplements,2013,10(2):105-115.
18.Wedick NM,Pan A,Cassidy A,et al.Dietary flavonoid intakes and risk of type 2diabetes in US men and women.Am J Clin Nut,2012,95(4):925-933.
19.孟祥河,毛忠贵,潘秋月.叶黄素的保健功能.中国食品添加剂,2003(1):17-20.
20.Dwyer JH,Navab M,Dwyer KM,et al.Oxygenated carotenoid lutein and progression of early atherosclerosis the Los Angeles Atherosclerosis Study.Circulation,2001,103(24):2922-2927.
21.曾瑶池,赵恒侠,李金花,等.番茄红素对2型糖尿病患者慢性炎症因子的影响.营养学报,2012,34(3):266-269.
22.Badkook M,McCullough F,Ahmed N.Effect of a high monounsaturated fatty acid diet alone or with combined vitamin E and C,or lycopene intake on oxidative stress in patients with type 2diabetes mellitus.The British Journal of Diabetes &Vascular Disease,2012,12(2):81-86.
23.Valero MA,Vidal A,Burgos R,et al.Meta-analysis on the role of lycopene in type 2diabetes mellitus.Nutrición hospitalaria,2011,26(6):1236-1241
十一、膳食结构
1.Hu FB.Dietary pattern analysis:A new direction in nutritional epidemiology.Curr Opin Lipidol,2002,13:3-9.
2.American Diabetes Association,Bantle JP,Wylie-Rosett,et al.Nutrition Recommendations and Interventions for Diabetes:aposition statement of the American Diabetes Association.Diabetes Care,2008,31(suppl 1):S61-S78.
3.Stern L,Iqbal N,Seshadri P,et al.The effects of low-carbohydrate versus conventional weight loss diets in severely obese adults:one-year follow-up of a randomized trial.Ann Intern Med,2004,140:778-785.
4.Brinkworth GD,Noakes M,Parker B,et al.Long-term effects of advice to consume a high-protein,low-fat diet,rather than a conventional weight-loss diet,in obese adults with type 2 diabetes:one-year follow-up of a randomised trial.Diabetologia,2004,47:1677-1686.
5.Martinez-Gonzalez MA,de la Fuente-Arrillaga C,Nunez-Cordoba JM,et al.Adherenceto Mediterranean diet and risk of developing diabetes:prospective cohort study.BMJ,2008,336(7657):1348-1351.
6.Liese AD,Nichols M,Sun X,et al.Adherence to the DASH Diet is inversely associated with incidence of type 2diabetes:the insulin resistance atherosclerosis study.Diabetes Care,2009,32(8):1434-1436.
7.Tonstad S,Butler T,Yan R,et al.Type of vegetarian diet,body weight,and prevalence of type 2diabetes.Diabetes Care,2009,32(5):791-796.
8.Wheeler ML,Dunbar SA,Jaacks LM,et al.Macronutrients,food groups,and eating patterns in the management of diabetes:a systematic review of the literature,2010.Diabetes Care,2012,35:434-445.
9.National Heart,Lung,and Blood Institute.Your Guide to Lowering Your Cholesterol With TLC[Internet].Available from http://www.nhlbi.nih.gov/health/public/heart/chol/chol_tlc.pdf.U.S.Department of Health and Human Services,2005(NIH Publication No.06-5235)
10.Bach-Faig A,Berry EM,Lairon D,et al.Mediterranean diet pyramid today.Science and cultural updates.Public Health Nutr,2011,14(12A):2274-2284.
11.Harsha DW,Lin PH,Obarzanek E,et al.Dietary Approaches to Stop Hypertension:a summary of study results.DASH Collaborative Research Group.J Am Diet Assoc,1999,99(Suppl.):S35-S39.
12.Craig WJ,Mangels AR,American Dietetic Association.Position of the American Dietetic Association:vegetarian diets.J Am Diet Assoc,2009,109:1266-1282.
13.Foster GD,Wyatt HR,Hill JO,et al.A randomized trial of a low-carbohydrate diet for obesity.N Engl J Med,2003,348:2082-2090.
14.Yancy WS Jr,Olsen MK,Guyton JR,et al.A low carbohydrate,ketogenic diet versus a low-fat diet to treat obesity and hyperlipidemia:a randomized,controlled trial.Ann Intern Med,2004,140:769-777.
15.Gardner CD,Kiazand A,Alhassan S,et al.Comparison of the Atkins,Zone,Ornish,and LEARN diets for change in weight and related risk factors among overweight premenopausal women:the A TO Z Weight Loss Study:a randomized trial.JAMA,2007,297:969-977.
16.Miyashita Y,Koide N,Ohtsuka M,et al.Beneficial effect of low carbohydrate in low calorie diets on visceral fat reduction in type 2diabetic patients with obesity.Diabetes Res Clin Pract,2004,65:235-241.
17.Nordmann AJ,Nordmann A,Briel M,et al.Effects of low-carbohydrate vs low fat diets on weight loss and cardiovascular risk factors:a meta-analysis of randomized controlled trials.Arch Intern Med,2006,166:285-293.
18.Shai I,Schwarzfuchs D,Henkin Y,et al.Dietary Intervention Randomized Controlled Trial(DIRECT)Group.Weight loss with a low-carbohydrate,Mediterranean,or low-fat diet.N Engl J Med,2008,359:229-241.
19.Liu X,Zhang G,Ye X,et al.Effects of a low-carbohydrate diet on weight loss and cardiometabolic profile in Chinese women:a randomised controlled feeding trial.Br J Nutr,2013,110:1444-1453.
20.Elhayany A,Lustman A,Abel R,et al.A low carbohydrateMediterranean diet improves cardiovascular risk factors and diabetes control among overweight patients with type 2 diabetes mellitus:a 1-year prospective randomized intervention study.Diabetes Obes Metab,2010,12:204-209.
21.Davis NJ,Tomuta N,Schechter C,et al.Comparative study of the effects of a 1-year dietary intervention of a low carbohydrate diet versus a low-fat diet on weight and glycemic control in type 2diabetes.Diabetes Care,2009,32:1147-1152.
22.Daly ME,Paisey R,Paisey R,et al.Shortterm effects of severe dietary carbohydrate restriction advice in type 2diabetes a randomized controlled trial.Diabet Med,2006,23:15-20.
23.Dyson PA,Beatty S,Matthews DR.A low-carbohydrate diet is more effective in reducing body weight than healthy eating in both diabetic and non-diabetic subjects.Diabet Med,2007,24:1430-1435.
24.Kirk JK,Graves DE,Craven TE,et al.Restricted-carbohydrate diets in patientswith type 2diabetes:a meta-analysis.J Am Diet Assoc,2008,108(1):91-100.
25.Ajala O,English P,PinkneyJ.Systematic review and meta-analysis of differentdietary approaches to the management of type 2 diabetes.Am J Clin Nutr,2013,97(3):505-516.
26.American Diabetes Association.Standards of medical care in diabetes-2013.Diabetes Care,2013,36(Suppl 1):S11-66.
27.Yancy WS Jr,Westman EC,McDuffie JR,et al.A randomized trial of a low-carbohydrate diet vs orlistat plus a low-fat diet for weight loss.Arch Intern Med,2010,170:136-145.
28.Foster GD,Wyatt HR,Hill JO,et al.Weight and metabolic outcomes after 2years on a low-carbohydrate versus low fat diet:a randomized trial.Ann Intern Med,2010,153:147-157.
29.Wycherley TP,Moran LJ,Clifton PM,et al.Effects of energy-restricted high-protein,low-fat compared with standard-protein,low-fat diets:a meta-analysis of randomized controlled trials.Am J Clin Nutr,2012,96(6):1281-1298.
30.Look AHEAD Research Group,Pi-Sunyer X,Blackburn G,et al.Reduction in weight and cardiovascular disease risk factors in individuals with type 2diabetes:one-year results of the look AHEAD trial.Diabetes Care,2007,30(6):1374-1383.
31.Look AHEAD Research Group,Wing RR,Bolin P,et al.Cardiovascular effects of intensive lifestyle intervention in type 2diabetes.N Engl J Med,2013,369:145-154.
32.Salas-Salvado J,Bullo M,Babio N,et al.Reduction in the incidence of type 2diabetes with the Mediterranean diet:results of the PREDIMED-Reus nutrition intervention randomized trial.Diabetes Care,2011,34:14-19.
33.Esposito K,Maiorino MI,Ciotola M,et al.Effects of a Mediterranean-style diet on the need for antihyperglycemic drug therapy in patients with newly diagnosed type 2diabetes:a randomized trial.Ann Intern Med,2009,151:306-314.
34.Franz MJ,Powers MA,Leontos C,et al.The evidence for medical nutrition therapy for type 1and type 2diabetes in adults.J Am Diet Assoc,2010,110:1852-1889.
35.Estruch R,Ros E,Salas-SalvadóJ,et al.PREDIMED Study Investigators.Primary prevention of cardiovascular disease with a Mediterranean diet.N Engl J Med,2013,368:1279-1290.
36.Karantonis HC,Fragopoulou E,Antonopoulou S,et al.Effect of fast-food Mediterranean-type diet on type 2 diabetics and healthy human subjectsplatelet aggregation.Diabetes Res Clin Pract,2006,72(1):33-41.
37.Hinderliter AL,Babyak MA,Sherwood A.The DASH diet and insulin sensitivity.CurrHypertens Rep,2011,13(1):67-73.
38.Azadbakht L,Fard NR,Karimi M,et al.Effects of the Dietary Approaches to Stop Hypertension(DASH)eating plan on cardiovascular risks among type 2diabetic patients:a randomized crossover clinical trial.Diabetes Care,2011,34(1):55-57.
39.Azadbakht L,Surkan PJ,Esmaillzadeh A.The Dietary Approaches to Stop Hypertension eating plan affects C-reactive protein,coagulation abnormalities,and hepatic function tests among type 2diabetic patients.J Nutr,2011,141(6):1083-1088.
40.Asemi Z,Tabassi Z,Samimi M.Favourable effects of the Dietary Approaches to Stop Hypertension diet on glucose tolerance and lipid profiles ingestational diabetes:a randomised clinical trial.Br J Nutr,2013,109(11):2024-2030.
41.Barnard ND,Cohen J,Jenkins DJ,et al.A low-fat vegan diet and a conventional diabetes diet in the treatment of type2diabetes:a randomized,controlled,74-wk clinical trial.Am J Clin Nutr,2009,89(5):1588S-1596S.
42.Kahleova H,Matoulek M,Malinska H,et al.Vegetarian diet improves insulin resistance and oxidative stress markers more than conventional diet in subjects with type 2diabetes.Diabet Med,2011,28:549-559.
43.Turner-McGrievy GM,Barnard ND,Cohen J,et al.Changes in nutrient intake and dietary quality among participants with type 2diabetes following a low-fat vegan diet or a conventional diabetes diet for 22weeks.J Am Diet Assoc,2008,108:1636-1645.