子宫内膜癌为女性生殖道常见恶性肿瘤之一,发达国家中发病率居女性生殖道恶性肿瘤首位,死亡率居第二位,在我国居女性生殖系统恶性肿瘤的第二位,据2019年国家癌症中心公布的《2015年中国恶性肿瘤流行情况分析》,我国2015年子宫内膜癌发病人数约为69 000例,死亡16 000例,发病率10.28/10万,死亡率为1.9/10万。70%~75%的子宫内膜癌患者为绝经后妇女,平均发病年龄约55岁。近年来,由于高脂高热饮食和低运动量生活方式的影响,子宫内膜癌在我国的发病率呈现上升趋势。
1. 阴道异常出血。
2. 阴道异常排液。
3. 下腹疼痛及其他症状。
4. 晚期患者可触及下腹部增大的子宫,可出现贫血、消瘦、发热、恶病质等全身衰竭表现。
1. 病史
2. 临床表现
3. 体格检查
(1) 全面查体:注意有无糖尿病、高血压、心血管及肺部疾病。
(2) 妇科检查。
4.辅助检查
(1) 超声检查。
(2) 诊刮或内膜活检。
(3) 宫腔镜检查。
(4) MRI、CT、CA125 等检查。
5. 病理诊断 子宫内膜或子宫外转移灶组织标本,经病理组织学诊断为子宫内膜癌,此为诊断金标准。
6. 病理类型
(1) 根据2020版女性生殖器官肿瘤分类,主要包含以下主要病理类型:①子宫内膜样癌:其中包括子宫内膜样癌伴鳞状分化,子宫内膜样癌伴分泌性改变,子宫内膜样癌伴黏液样改变。②浆液性癌。③透明细胞癌。④未分化癌和去分化癌。⑤子宫内膜混合型腺癌。⑥子宫癌肉瘤。⑦其他少见类型,包括中肾管腺癌,原发性鳞癌,原发性胃型黏液腺癌,神经内分泌肿瘤。
(2) 子宫内膜癌分子分型:美国国立癌症研究所癌症基因组图谱(The Cancer Genome Atlas,TCGA)提出内膜癌中的四种分子亚型:POLE突变型,微卫星不稳定(microsatellite instability,MSI)型,低拷贝型,高拷贝型。
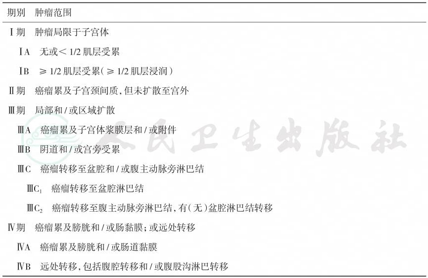
7.分期 子宫内膜癌采用FIGO手术病理分期,目前使用的是FIGO 2009年子宫内膜癌的手术病理分期(表8-1)。
表8-1 子宫内膜癌手术-病理分期(FIGO,2009年)

注意:1.宫颈管腺体受累为Ⅰ期,不再按照以前的分期作为Ⅱ期;2.腹水细胞学阳性应当单独报告,不改变分期。
| 期别 肿瘤范围 |
| Ⅰ期 肿瘤局限于子宫体 ⅠA 无或<1/2肌层受累 ⅠB ≥1/2肌层受累(≥1/2肌层浸润) Ⅱ期 癌瘤累及子宫颈间质,但未扩散至宫外 Ⅲ期 局部和/或区域扩散 ⅢA 癌瘤累及子宫体浆膜层和/或附件 ⅢB 阴道和/或宫旁受累 ⅢC 癌瘤转移至盆腔和/或腹主动脉旁淋巴结 ⅢC1 癌瘤转移至盆腔淋巴结 ⅢC2 癌瘤转移至腹主动脉旁淋巴结,有(无)盆腔淋巴结转移 Ⅳ期 癌瘤累及膀胱和/或肠黏膜;或远处转移 ⅣA 癌瘤累及膀胱和/或肠道黏膜 ⅣB 远处转移,包括腹腔转移和/或腹股沟淋巴转移 |
引自:临床诊疗指南.妇产科学分册:2024修订版.第1版.ISBN:978-7-117-35915-3
1. 基本原则
(1) 以手术治疗为主,辅以放射治疗、化学治疗和激素等综合治疗。
(2) 淋巴结切除:对于病灶仅限于子宫的病例可以仅行盆腔淋巴结切除术±腹主动脉旁淋巴结切除。对于术前评估有高危因素的患者,如弥漫性病变、或病灶位于宫底深肌层浸润、低分化、浆乳癌、透明细胞癌或者癌肉瘤,需要进行腹主动脉旁淋巴结切除。部分病例不适宜进行淋巴结切除术者例外。
(3) 关于前哨淋巴结:对于局限于子宫的中低危子宫内膜癌患者,前哨淋巴结定位切除可作为系统性淋巴结清扫的可选择替代方案。
2. 初次治疗
(1) 病灶局限于宫体
1) 可以手术患者按照手术分期原则进行分期手术,腹腔冲洗液送细胞病理检查,基本术式为全子宫切除、双附件切除、盆腔和腹主动脉旁淋巴结切除术。对部分符合条件的年轻患者可考虑保留卵巢。对于诊刮病理学检查结果为子宫内膜浆液性癌、癌肉瘤及未分化癌的患者,应切除大网膜或进行大网膜活检。
2) 有手术禁忌证患者可选择根治性放疗。少数患者可考虑内分泌治疗。
(2) 宫颈疑有或已有肿瘤侵犯:行全子宫切除或广泛全子宫切除为基础的分期手术不适合手术者可先行盆腔外照射放疗+阴道近距离放疗±系统治疗,放疗后必要时可再考虑手术治疗。
(3) 术前检查疑有子宫外病灶,需要进一步评估,以排除其他少见类型的子宫内膜肿瘤。病变局限于腹、盆腔内者,可行肿瘤细胞减灭术,术后给予系统治疗,也可考虑新辅助化疗后再手术。出现远处转移者,以系统治疗为主。局部扩散但不适合手术者,也可先行盆腔外照射±阴道近距离放疗±系统治疗,然后再评估是否可以手术治疗。
3. 术后辅助治疗的推荐建议
(1) 子宫内膜样癌
ⅠA期(G1~G2):首选随诊观察,如有高危因素(存在淋巴血管间隙浸润和/或年龄≥60岁),可考虑腔内治疗。
ⅠA期(G3):首选腔内放疗,如无肌层浸润,也可随诊观察,如有高危因素,可考虑体外放疗。
ⅠB期(G1):首选腔内放疗,如无其他高危因素也可考虑随诊观察。
ⅠB期(G2):首选腔内放疗,如有高危因素,可考虑体外放疗,部分患者如无其他危险因素亦可随诊观察。
ⅠB期(G3):放疗(体外放疗及/或腔内放疗)±系统治疗。
Ⅱ期:体外放疗(首选)及/或腔内放疗±系统治疗。
Ⅲ期:化疗±体外放疗±腔内放疗。
ⅣA~ⅣB期(减瘤术后无或仅有微小残留者):化疗±体外放疗±腔内放疗。
(2) 非子宫内膜样癌
ⅠA期:系统治疗+腔内治疗或体外放疗±腔内放疗,对于局限于黏膜内或无残存病变者,可腔内治疗或观察。
ⅠB期及以上:系统治疗±体外放疗±腔内放疗的综合治疗。
4. 复发和转移子宫内膜癌的治疗
(1) 局部复发:外照射治疗±阴道近距离放疗或手术探查+切除±术中放疗。复发位置既往接受过盆腔外照射治疗者,考虑手术探查+切除加减术中放疗和/或全身治疗±姑息性放疗。
(2) 远处转移
1) 孤立转移灶:①考虑手术切除和/或外照射治疗或消融治疗。②考虑全身治疗。
2) 播散性病灶:①低级别或无症状或雌激素受体/孕激素受体阳性者可行激素治疗,继续进展时则行化疗,治疗后再进展则支持治疗。②有症状或G2~G3级或巨块病灶时行化疗±姑息性外照射治疗,再进展则支持治疗。
5. 子宫内膜癌常用化疗和激素治疗方案
(1) 系统性化疗:系统性化疗推荐联合化疗方案。推荐的化疗方案及药物如下:卡铂/紫杉醇(首选)±贝伐单抗,其他选择包括铂类/多柔比星方案,异环磷酰胺/紫杉醇(用于癌肉瘤,I类证据),顺铂/异环磷酰胺(用于癌肉瘤),依维莫司/来曲唑(子宫内膜样腺癌),卡铂/紫杉醇/曲妥珠单抗(HER-2阳性浆液性腺癌)。如患者无法耐受联合化疗,可选择单药化疗方案。
(2) 激素治疗:一般用于G1、G2内膜样癌,不推荐用于G3内膜样癌和浆乳癌、透明细胞癌等特殊类型。可采用的激素治疗方案包括孕激素、芳香化酶抑制剂、雌激素受体拮抗剂、左快诺孕酮缓释系统(对于特定的需保留生育功能患者)。
(3) 免疫和靶向治疗:帕博利珠单抗用于治疗不可切除或转移性的、高度微卫星不稳定型或错配修复缺陷的内膜癌一线治疗,于2018年起被NCCN指南推荐。2019年NCCN指南推荐仑伐替尼+帕博利珠单抗联合治疗方案用于治疗既往接受系统治疗后病情进展、不适合根治性手术或放疗、非高度微卫星不稳定型/错配修复缺陷的晚期子宫内膜癌患者。
6. 子宫内膜癌保留生育功能的治疗
(1) 适应证
1) 诊断性刮宫病理为子宫内膜样腺癌1级(高分化),并经病理学专家确认。
2) 患者有强烈保留生育功能要求。
3) 病灶局限于子宫黏膜内,超声、盆腹腔磁共振增强扫描无肌层浸润、附件累及或远处转移证据。
4) 无药物治疗或妊娠禁忌证。
5) 有良好的依从性并能进行随访和再次内膜病理检查者。
(2) 治疗前评估:包括病理评估,临床评估及影像学评估。
(3) 治疗方法
1) 首选大剂量孕激素治疗。
2) 其他治疗方法:GnRH-a联合LNG-IUS/芳香化酶抑制剂,适用于具有肥胖症、肝功能异常等孕激素治疗禁忌证的患者。
3) 合并症的全身综合治疗:包括减肥、降脂;知识宣教、饮食控制、运动指导;诊断和治疗糖尿病。